扫码下载APP
接收最新考试资讯
及备考信息
2025年注会备考已开始,你开始学习了吗?相信有很多小伙伴们都很想学习,但不知道如何下手?不知道先学哪些内容?网校教务老师已为大家整理好了,快来一起学习吧!

在2025年注会新教材出版前,建议先利用2024年教材学习预计不变的内容,教材出版之后,再学习变化的部分。
注会《会计》预计不会发生变化的内容及重点章节:
第一次学习《审计》时,可暂时按照教材的顺序进行学习,对审计的内容先有一个大致的了解。尤其是第一编的内容,是审计的基础原理,学习时一定要重视,只有将第一编的内容掌握好以后,对于接下来的学习才更容易理解。
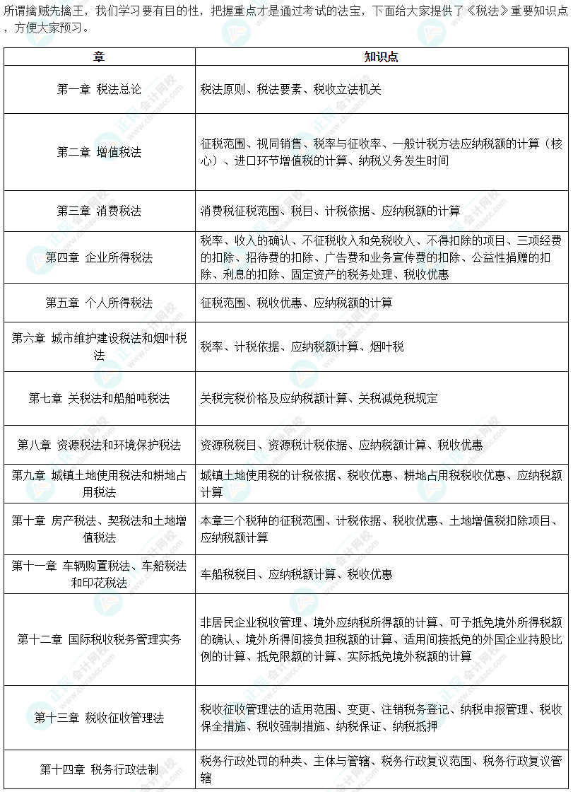
注会《税法》预计不会发生变化的章节及重点内容:
注会《经济法》预计不会发生变化的内容及重点章节:
注会《财管》预计不会发生变化的内容及重点章节:
注会《战略》预计不会发生变化的内容及重点章节:
注会考试难度大,内容多,建议提早开始学习!网校2025年注会预习新课陆续更新中,还没有开学的小伙伴要抓紧时间啦,早备考早拿证!查看注会更多课程>>
更新推荐:
Copyright © 2000 - www.fawtography.com All Rights Reserved. 北京正保会计科技有限公司 版权所有
京B2-20200959 京ICP备20012371号-7 出版物经营许可证
京公网安备 11010802044457号
套餐D大额券
¥
去使用