25周年

财税实务 高薪就业 学历教育
APP下载
APP下载新用户扫码下载
立享专属优惠

安卓版本:8.8.70 苹果版本:8.8.70

开发者:北京正保会计科技有限公司

应用涉及权限:查看权限>

APP隐私政策:查看政策>

HD版本上线:点击下载>

速看!2025年注会综合阶段预习计划及备考指导

来源: 正保会计网校 编辑:vage 2024/09/06 09:35:41  字体:

选课中心

书课题助力备考

选课中心

资料专区

硬核干货等你学

资料专区

财会题库

海量好题等你练

免费题库

会计人证件照

省时省力又省钱

会计人证件照

注会报考指南

新手提前了解

详情

首先,恭喜已顺利进入注会综合阶段的考生们,你们离注册会计师证书仅剩一步之遥了!然而,这最后一步往往充满了挑战,不少考生表示综合阶段的内容庞杂,难以找到清晰的备考方向,不知从何入手?

别担心,为了帮助大家更好地应对这一阶段,正保会计网校的老师们精心整理了一份注会综合阶段的预习计划及备考指导。帮助大家系统梳理知识点,明确学习路径,让备考变得更加有序和高效!

速看!2025年注会综合阶段预习计划及备考指导

1、关于综合阶段的备考,建议每天学习时长至少2个小时,可以通过听课或者做题来回忆基础知识。听课、做题可以利用网校综合阶段超值精品班课程来进行。

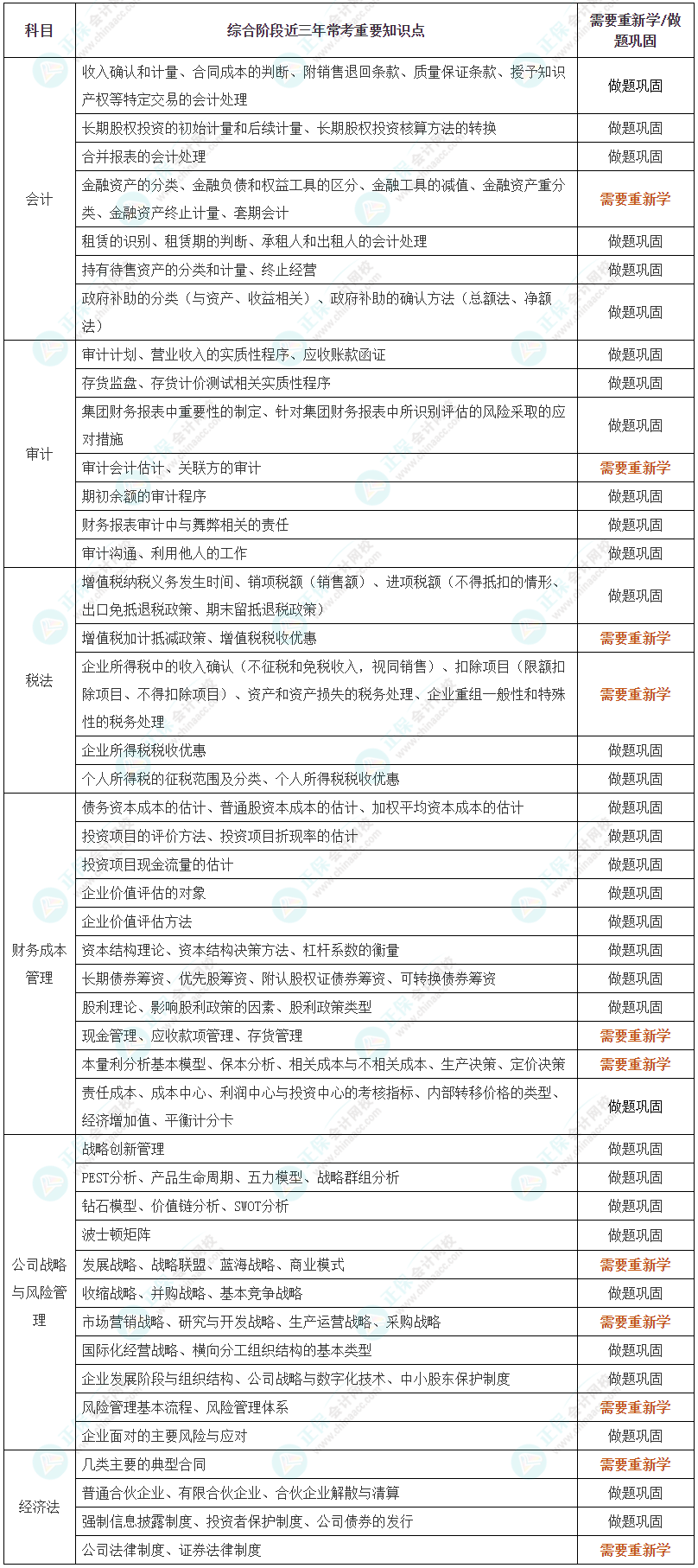
2、如下表格分科目总结了近三年来综合阶段的常见重要考点,并且针对2024年曾发生较大变动的知识点,做了标注,说明了是否需要重新学,目的是方便目前备考综合阶段的考生区分哪些知识点2024年曾发生了较大变动,需要重新学习一遍,哪些是不需要重新学,直接通过做题巩固复习即可。

另外,对于预计2025年会发生重大变动的且是综合阶段重要考点的内容,表格中并未体现,建议2025专业阶段教材下发后(预计是2025年3-4月份)跟着基础阶段的课程来学习,效率会更高。

2025年综合阶段预习计划及备考指导

点击按钮下载完整pdf版↓↓

戳我下载

注会综合阶段的考试综合性较强,内容也是在专业阶段六科的基础上进行一些专业分析的案例题,所以备考要趁早,大家可以跟着网校老师一起学习,老师分科教学,结合案例综合演练,有老师指导能够在很大程度上提升学习效果,节省更多的复习时间,点击查看综合阶段相关课程>

更多推荐:

2024年注册会计师《综合阶段》考试考情分析&2025年考试预测

2025年注会新考季已开启,正确备考姿势你pick到了吗?

学员讨论(0
回到顶部
折叠
网站地图

Copyright © 2000 - www.fawtography.com All Rights Reserved. 北京正保会计科技有限公司 版权所有

京B2-20200959 京ICP备20012371号-7 出版物经营许可证 京公网安备 11010802044457号

恭喜你!获得专属大额券!

套餐D大额券

去使用