扫码下载APP
接收最新考试资讯
及备考信息
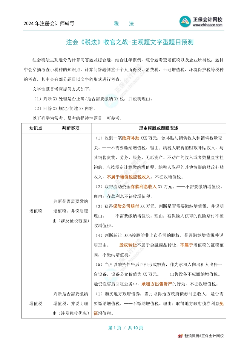
2024年注会考试在即,各位税法的小伙伴们,你们复习得怎么样了?为助力大家高效备考,网校老师特准备了“2024注会《税法》主观题文字型题目预测”,快来看!

☞点击图片可查看大图,大家也可以打开PDF文件直接学习哦~
点击按钮下载完整pdf版↓↓
由于内容较多,以下仅展示“2024注会《税法》主观题文字型题目预测”部分内容:
Copyright © 2000 - www.fawtography.com All Rights Reserved. 北京正保会计科技有限公司 版权所有
京B2-20200959 京ICP备20012371号-7 出版物经营许可证
京公网安备 11010802044457号
套餐D大额券
¥
去使用