扫码下载APP
接收最新考试资讯
及备考信息
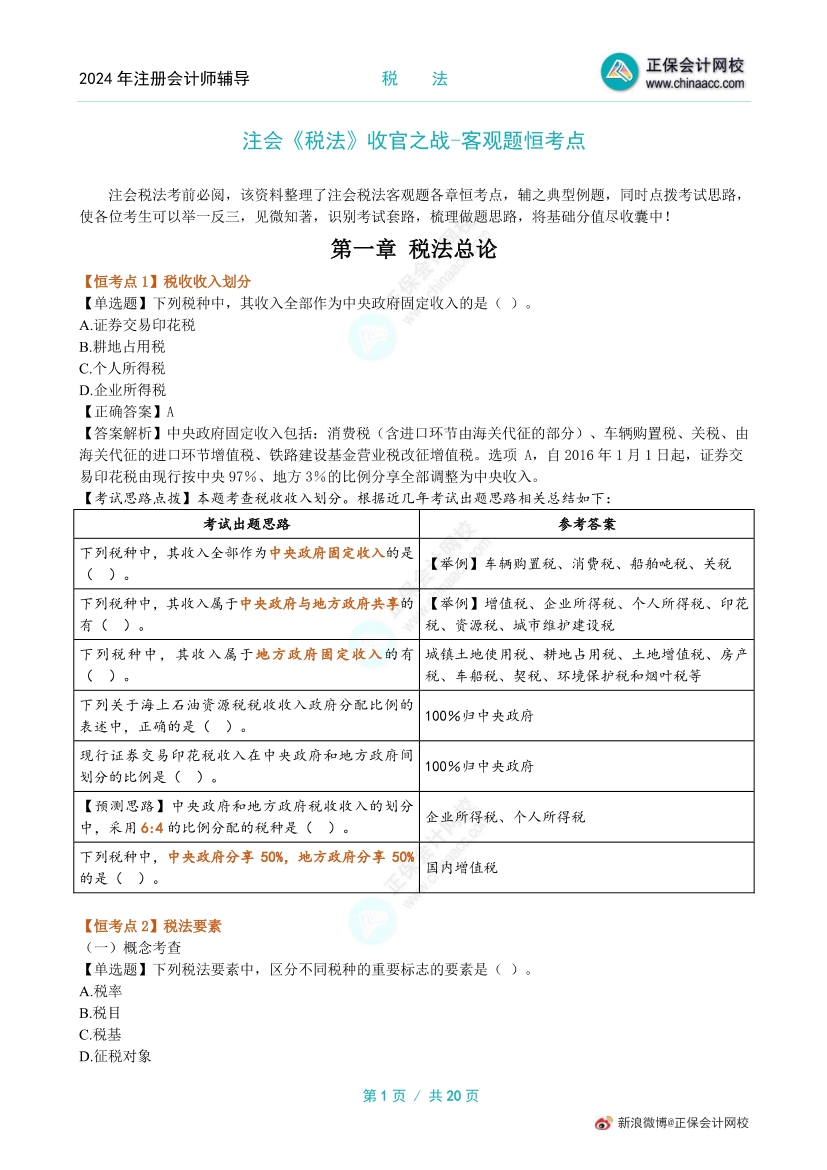
2024年注会考试在即,各位税法的小伙伴们,你们复习得怎么样了?网校老师特为大家准备了注会税法考前必阅,该资料整理了注会税法客观题各章恒考点,辅之典型例题,同时点拨考试思路,使各位考生可以举一反三,见微知著,识别考试套路,梳理做题思路,将基础分值尽收囊中!

☞点击图片可查看大图,大家也可以打开PDF文件直接学习哦~
点击按钮下载完整pdf版↓↓
由于内容较多,以下仅展示“2024注会《税法》客观题恒考点”部分内容:
Copyright © 2000 - www.fawtography.com All Rights Reserved. 北京正保会计科技有限公司 版权所有
京B2-20200959 京ICP备20012371号-7 出版物经营许可证
京公网安备 11010802044457号
套餐D大额券
¥
去使用