25周年

财税实务 高薪就业 学历教育
APP下载
APP下载新用户扫码下载
立享专属优惠

安卓版本:8.8.80 苹果版本:8.8.80

开发者:北京正保会计科技有限公司

应用涉及权限:查看权限>

APP隐私政策:查看政策>

HD版本上线:点击下载>

2024年注会《财管》高频考点第17章:营业预算的编制

来源: 正保会计网校 编辑:vage 2024/07/05 12:04:11  字体:

选课中心

书课题助力备考

选课中心

资料专区

硬核干货等你学

资料专区

财会题库

海量好题等你练

免费题库

会计人证件照

省时省力又省钱

会计人证件照

注会报考指南

新手提前了解

详情

注册会计师《财管》公式多,知识点庞杂,为了帮助大家更加熟练地掌握财管的公式,能够在考试中灵活运用公式做题,网校的老师们为大家整理了《财管》科目的高频考点,让大家可以在强化冲刺阶段里高效学习!

高频考点

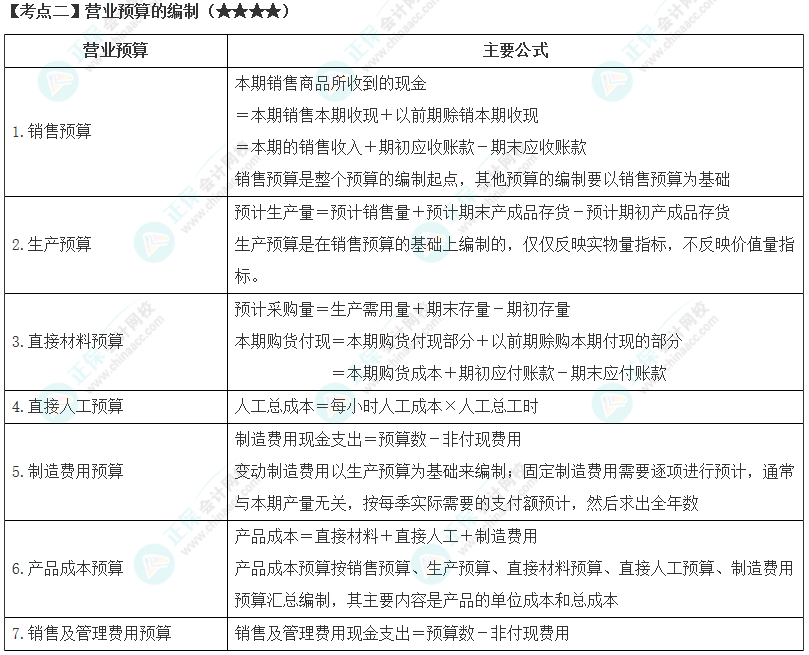
注会《财管》高频考点第17章:营业预算的编制

2024年注会《财管》高频考点第17章:营业预算的编制

(点击上图查看大图)

2024年注会备考时间所剩无几,注会考前刷题密训班助力注会考生快速掌握重难点,学霸老师直播带着刷题,讲解经验,助你逆风翻盘。考前刷题密训班送机考系统,模拟真实考场,让你做到考试不慌,心中有数!了解注会刷题密训班>

更多推荐:

建议收藏!2024年注册会计师《财管》高频考点汇总

2024注会《财管》强化阶段学习方法及注意事项

学员讨论(0
回到顶部
折叠
网站地图

Copyright © 2000 - www.fawtography.com All Rights Reserved. 北京正保会计科技有限公司 版权所有

京B2-20200959 京ICP备20012371号-7 出版物经营许可证 京公网安备 11010802044457号

恭喜你!获得专属大额券!

套餐D大额券

去使用