扫码下载APP
接收最新考试资讯
及备考信息
注册会计师《财管》公式多,知识点庞杂,为了帮助大家更加熟练地掌握财管的公式,能够在考试中灵活运用公式做题,网校的老师们为大家整理了《财管》科目的高频考点,让大家可以在强化冲刺阶段里高效学习!

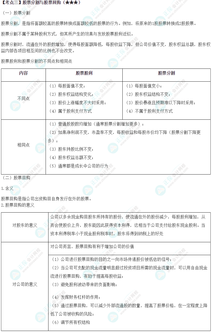
注会《财管》高频考点第10章:股票分割与股票回购

2024年注会备考时间所剩无几,注会考前刷题密训班助力注会考生快速掌握重难点,学霸老师直播带着刷题,讲解经验,助你逆风翻盘。考前刷题密训班送机考系统,模拟真实考场,让你做到考试不慌,心中有数!了解注会刷题密训班>
更多推荐:
Copyright © 2000 - www.fawtography.com All Rights Reserved. 北京正保会计科技有限公司 版权所有
京B2-20200959 京ICP备20012371号-7 出版物经营许可证
京公网安备 11010802044457号
套餐D大额券
¥
去使用