扫码下载APP
接收最新考试资讯
及备考信息
注会《税法》科目税种多,知识点也比较琐碎,为了帮助大家更好地备考,网校的老师们为大家整理了《税法》高频考点,助力大家高效学习!

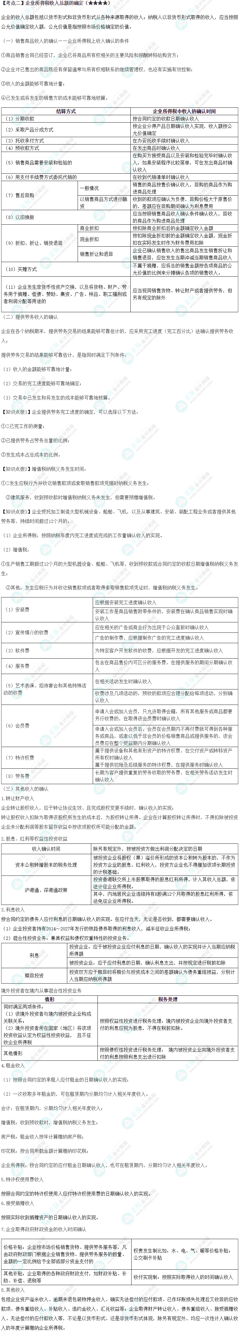
注会《税法》第4章高频考点:企业所得税收入总额的确定

2024年注会备考时间所剩无几,注会考前刷题密训班助力注会考生快速掌握重难点,学霸老师直播带着刷题,讲解经验,助你逆风翻盘。考前刷题密训班送机考系统,模拟真实考场,让你做到考试不慌,心中有数!了解注会刷题密训班>
更多推荐:
Copyright © 2000 - www.fawtography.com All Rights Reserved. 北京正保会计科技有限公司 版权所有
京B2-20200959 京ICP备20012371号-7 出版物经营许可证
京公网安备 11010802044457号
套餐D大额券
¥
去使用