安卓版本:8.7.80 苹果版本:8.7.80
开发者:北京正保会计科技有限公司
应用涉及权限:查看权限>
APP隐私政策:查看政策>
HD版本上线:点击下载>
书课题助力备考
硬核干货等你学
海量好题免费做
省时省力又省钱
请在规定时间报名
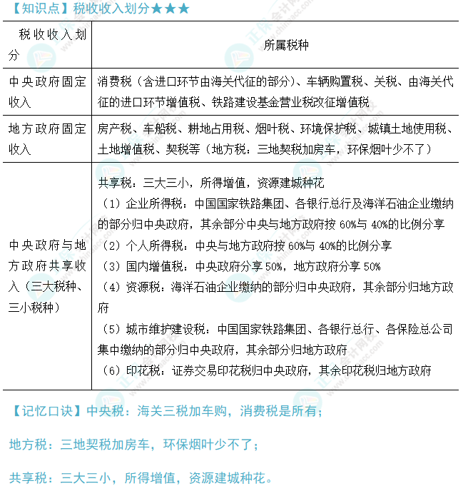
注会《税法》考试内容繁多,涉及多个税种和税收要素,考核较为细碎,需要考生记忆的内容很多。可如何才能快速轻松记住这么多内容?快来看看注会《税法》魔法口诀,让你快速牢记考点,轻松应考!
温馨提示:以上仅展示部分魔法口诀内容,下方提供完整版,赶快去下载吧~
点击按钮下载完整PDF版↓↓
2024年注会《税法》魔法口诀
更多推荐:
注会听课就会,一做题就懵?知识点掌握不牢固!课后要这样复习!
【经验分享】42岁大龄中年妇女接连考下初/中级/注会专业阶段!
点击试试手气即可抽奖人已抽奖
人已抽奖
优惠券
不感兴趣?去选课中心>
0
上一篇:科学规划!2024年注会《税法》百天学习计划...
下一篇:【筑牢基础】掌握这几点,注会税法基础稳如...
大纲教材已发布
4月8日-4月30日
6月16日-6月30日
8月5日-8月20日
8月23日-24日
预计11月下旬
10W+题量持续更新中
接收最新考试资讯及备考信息
1V1报考指导领取学习干货资料
官方公众号微信扫一扫
官方视频号微信扫一扫
官方抖音号抖音扫一扫
初级会计职称 报名 考试 查分 备考 题库
中级会计职称 报名 考试 查分 备考 题库
高级会计师 报名 考试 查分 题库 评审
注册会计师 报名 考试 查分 备考 题库
税务师 报名 考试 查分 备考 题库
资产评估师 报名 考试 查分 备考 题库
ACCA 白金级 前景 免考 政策 资料
CMA 报名 考试 政策 准考证 查分
CFA 前景 报名 考试 资料 备考
FRM 官方 前景 报名 考试 备考
美国CPA 证书互认 报名 考试 资料
澳洲CPA 授权机构 免考 考试 资料
经济师 报名 考试 查分 备考 题库
就业晋升 招聘 简历 求职 故事
会计实务 各行业 问答 记账 报表 实操
银行从业 报名 准考证 考试 证书 查分
证券从业 报名 大纲 考试 查分 证书
基金从业 报名 大纲 考试 准考证 查分
Copyright © 2000 - www.fawtography.com All Rights Reserved. 北京正保会计科技有限公司 版权所有
京B2-20200959 京ICP备20012371号-7 出版物经营许可证 京公网安备 11010802044457号