扫码下载APP
接收最新考试资讯
及备考信息
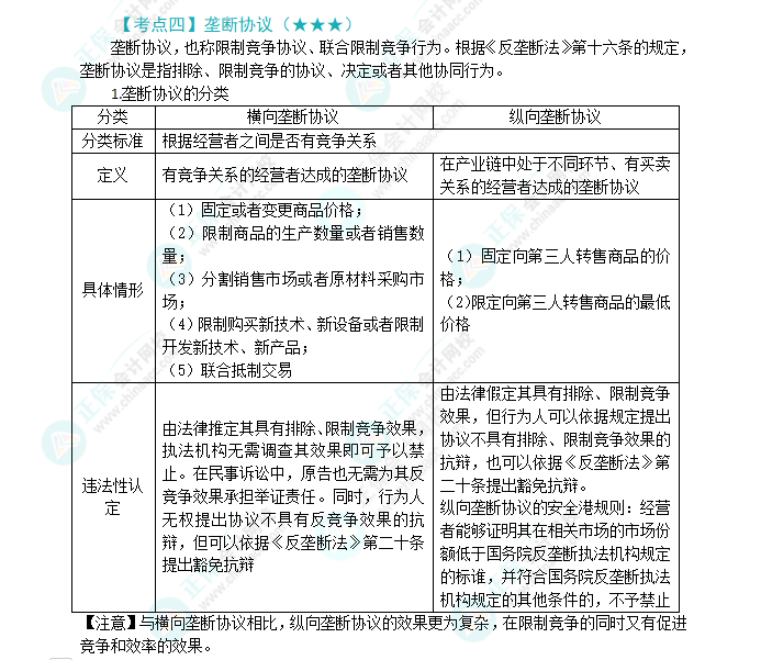
注册会计师《经济法》这一科目经常让考生头痛不已!网校的老师们为大家整理了《经济法》这一科目的高频考点,让大家节约学习时间,精准掌握各章节考试脉搏!帮你高效备考!

历年考情概况
考试年份 | 2023、2022、2021、2020、2019、2018、2017 |
考试分值 | 4分左右 |
考查形式 | 单选题、多选题 |
高频考点 | 反垄断法的适用范围、相关市场界定、反垄断法的实施机制、垄断协议、滥用市场支配地位行为、经营者集中、公平竞争审查 |


其他推荐:2024年注会《经济法》高频考点汇总
Copyright © 2000 - www.fawtography.com All Rights Reserved. 北京正保会计科技有限公司 版权所有
京B2-20200959 京ICP备20012371号-7 出版物经营许可证
京公网安备 11010802044457号
套餐D大额券
¥
去使用