25周年

财税实务 高薪就业 学历教育
APP下载
APP下载新用户扫码下载
立享专属优惠

安卓版本:8.8.80 苹果版本:8.8.80

开发者:北京正保会计科技有限公司

应用涉及权限:查看权限>

APP隐私政策:查看政策>

HD版本上线:点击下载>

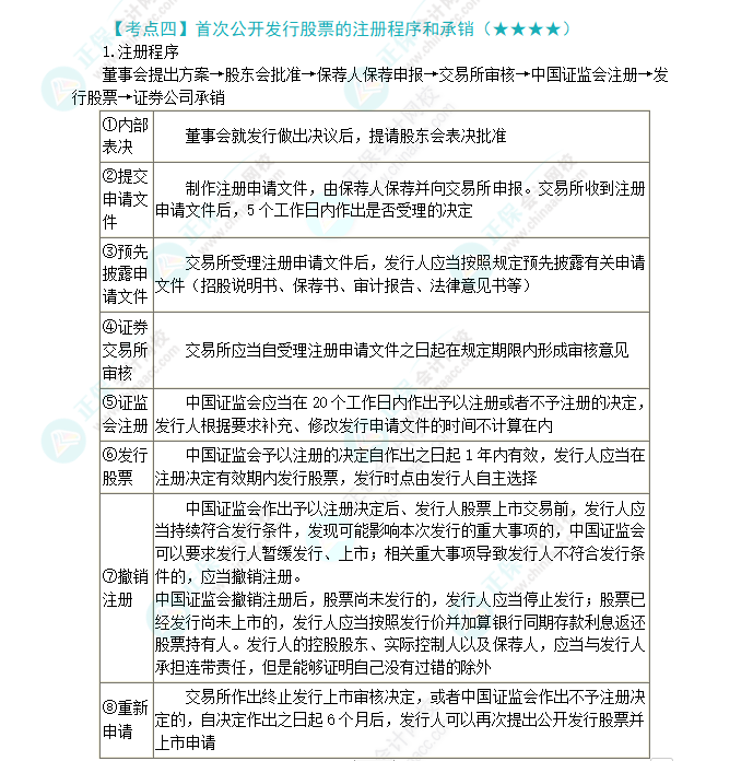
2024年注会《经济法》第7章高频考点4:首次公开发行股票的注册程序和流程

来源: 正保会计网校 编辑:小鹅 2024/06/28 10:16:37  字体:

选课中心

书课题助力备考

选课中心

资料专区

硬核干货等你学

资料专区

财会题库

海量好题等你练

免费题库

会计人证件照

省时省力又省钱

会计人证件照

注会报考指南

新手提前了解

详情

注册会计师《经济法》这一科目经常让考生头痛不已!网校的老师们为大家整理了《经济法》这一科目的高频考点,让大家节约学习时间,精准掌握各章节考试脉搏!帮你高效备考!

2024年注会第7章高频考点4:首次公开发行股票的注册程序和流程

历年考情概况

考试年份

2023、2022、2021、2020、2019、2018、2017

考试分值

18分左右

考查形式

单选、多选、案例分析题

高频考点

证券市场、上市公司强制信息披露制度、投资者保护制度、首次公开发行股票的程序和承销、优先股、公司债券的发行、上市公司收购人、持股权益披露与要约收购程序、上市公司重大资产重组、内幕交易、短线交易行为、虚假陈述行为、操纵市场行为

2024年注会第7章高频考点4:首次公开发行股票的注册程序和流程

2024年注会第7章高频考点4:首次公开发行股票的注册程序和流程

2024年注会备考时间所剩无几,注会考前刷题密训班助力注会考生快速掌握重难点,学霸老师直播带着刷题,讲解经验,助你逆风翻盘。考前刷题密训班送机考系统,模拟真实考场,让你做到考试不慌,心中有数!了解注会考前刷题密训班>

其他推荐:2024年注会《经济法》高频考点汇总

                2024注会《会计》高频考点汇总

学员讨论(0
回到顶部
折叠
网站地图

Copyright © 2000 - www.fawtography.com All Rights Reserved. 北京正保会计科技有限公司 版权所有

京B2-20200959 京ICP备20012371号-7 出版物经营许可证 京公网安备 11010802044457号

恭喜你!获得专属大额券!

套餐D大额券

去使用