扫码下载APP
接收最新考试资讯
及备考信息
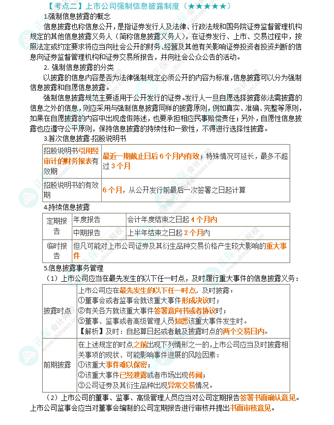
注册会计师《经济法》这一科目经常让考生头痛不已!网校的老师们为大家整理了《经济法》这一科目的高频考点,让大家节约学习时间,精准掌握各章节考试脉搏!帮你高效备考!

历年考情概况
考试年份 | 2023、2022、2021、2020、2019、2018、2017 |
考试分值 | 18分左右 |
考查形式 | 单选、多选、案例分析题 |
高频考点 | 证券市场、上市公司强制信息披露制度、投资者保护制度、首次公开发行股票的程序和承销、优先股、公司债券的发行、上市公司收购人、持股权益披露与要约收购程序、上市公司重大资产重组、内幕交易、短线交易行为、虚假陈述行为、操纵市场行为 |

2024年注会备考时间所剩无几,注会考前刷题密训班助力注会考生快速掌握重难点,学霸老师直播带着刷题,讲解经验,助你逆风翻盘。考前刷题密训班送机考系统,模拟真实考场,让你做到考试不慌,心中有数!了解注会考前刷题密训班>
其他推荐:2024年注会《经济法》高频考点汇总
Copyright © 2000 - www.fawtography.com All Rights Reserved. 北京正保会计科技有限公司 版权所有
京B2-20200959 京ICP备20012371号-7 出版物经营许可证
京公网安备 11010802044457号
套餐D大额券
¥
去使用