扫码下载APP
接收最新考试资讯
及备考信息
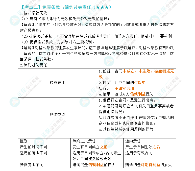
注册会计师《经济法》这一科目经常让考生头痛不已!网校的老师们为大家整理了《经济法》这一科目的高频考点,让大家节约学习时间,精准掌握各章节考试脉搏!帮你高效备考!

历年考情概况
考试年份 | 2023、2022、2021、2020、2019、2018、2017 |
考试分值 | 15分左右 |
考查形式 | 单选题、多选题、案例分析题 |
高频考点 | 要约与承诺、格式条款与缔约过失责任、合同的履行规则、双务合同的履行抗辩权、代位权与撤销权、保证责任、定金、债权转让与债务承担、合同的解除、提存、违约责任、买卖合同中标的物的风险承担、特种买卖合同、赠与合同、借款合同、租赁合同、建设工程合同、技术合同 |

2024年注会备考时间所剩无几,注会考前刷题密训班助力注会考生快速掌握重难点,学霸老师直播带着刷题,讲解经验,助你逆风翻盘。考前刷题密训班送机考系统,模拟真实考场,让你做到考试不慌,心中有数!了解注会考前刷题密训班>
其他推荐:2024年注会《经济法》高频考点汇总
Copyright © 2000 - www.fawtography.com All Rights Reserved. 北京正保会计科技有限公司 版权所有
京B2-20200959 京ICP备20012371号-7 出版物经营许可证
京公网安备 11010802044457号
套餐D大额券
¥
去使用