25周年

财税实务 高薪就业 学历教育
APP下载
APP下载新用户扫码下载
立享专属优惠

安卓版本:8.8.70 苹果版本:8.8.70

开发者:北京正保会计科技有限公司

应用涉及权限:查看权限>

APP隐私政策:查看政策>

HD版本上线:点击下载>

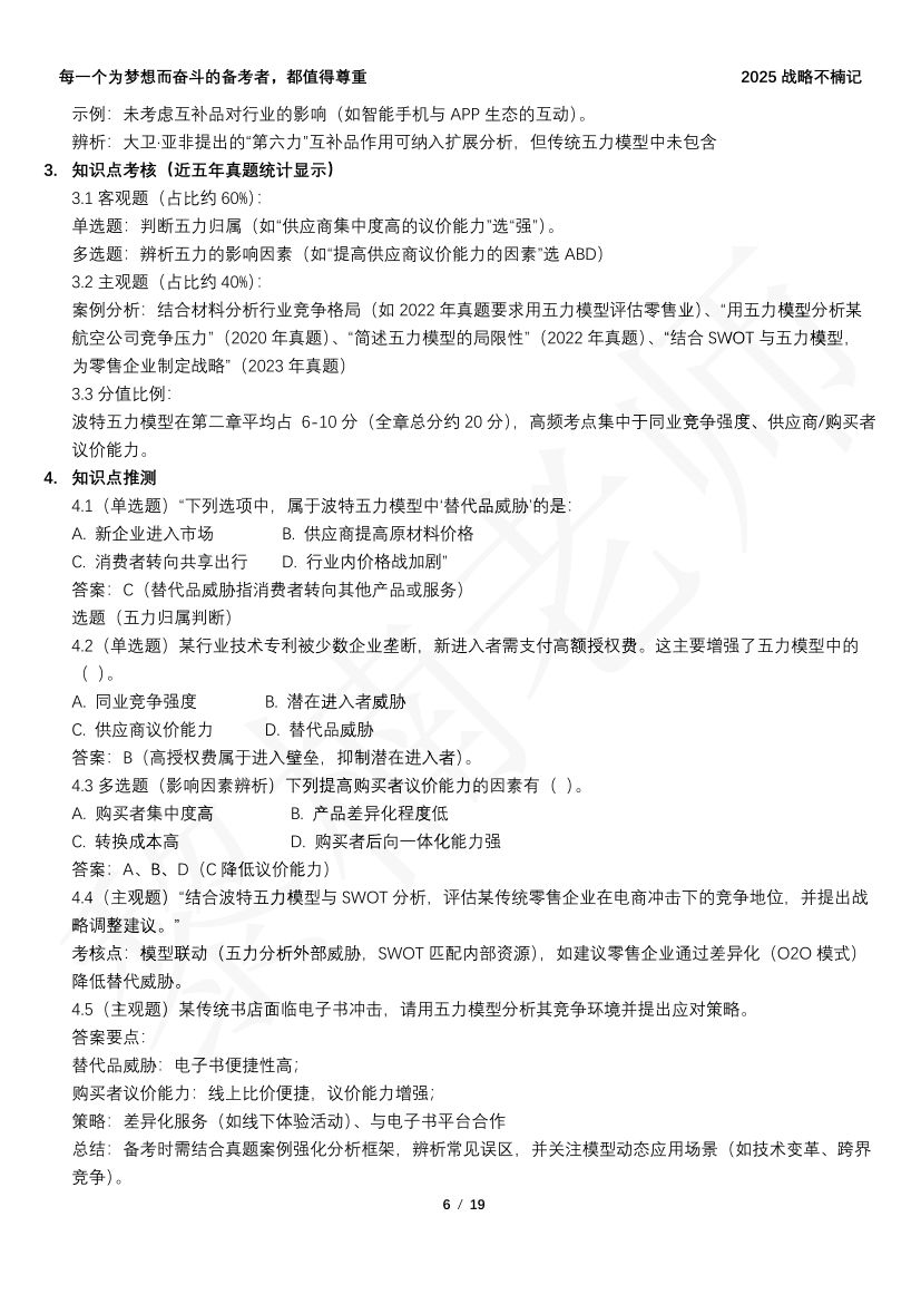
黎楠老师:CPA战略不楠记-第14记-波特五力模型

来源: 正保会计网校 编辑:木子 2025/04/21 11:43:06  字体:

选课中心

书课题助力备考

选课中心

资料专区

硬核干货等你学

资料专区

财会题库

海量好题等你练

免费题库

会计人证件照

省时省力又省钱

会计人证件照

注会报考指南

新手提前了解

详情

2025年注册会计师备考进行中,大家的学习进度如何呢?为了方便大家更好的备考,黎楠老师为大家整理了CPA战略重点知识精准提炼,帮助大家提升学习效率!

黎楠老师

   上一记下一记    
【战略不楠记-第14记】
波特五力模型

点击查看/下载高清大图

更多推荐:

注册会计师“母仪天下”基础阶段《一本通》精讲4月公开课直播日历!

大龄考生还有考CPA证书的意义吗?

学员讨论(0
回到顶部
折叠
网站地图

Copyright © 2000 - www.fawtography.com All Rights Reserved. 北京正保会计科技有限公司 版权所有

京B2-20200959 京ICP备20012371号-7 出版物经营许可证 京公网安备 11010802044457号

恭喜你!获得专属大额券!

套餐D大额券

去使用