扫码下载APP
接收最新考试资讯
及备考信息
| 会计 | 审计 | 税法 | 经济法 | 财管 | 战略 |
2025年注册会计师考试教材已现货,了解详情>>,同学们抓紧时间学习啦,网校老师给大家整理了2025年注册会计师《战略》教材变动对比,一起来看下~【直播解析变动对比>>】

立即下载:
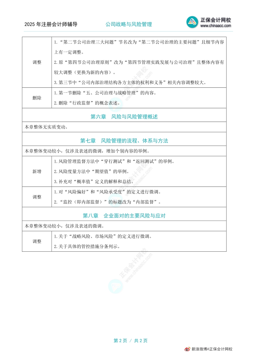
2025年注会《公司战略与风险管理》教材变动
本文由正保会计网校教研团队整理
转载请注明来自正保会计网校
更多注册会计师备考新鲜资讯尽在正保会计网校注会栏目(立即前往>)
Copyright © 2000 - www.fawtography.com All Rights Reserved. 北京正保会计科技有限公司 版权所有
京B2-20200959 京ICP备20012371号-7 出版物经营许可证
京公网安备 11010802044457号
套餐D大额券
¥
去使用