扫码下载APP
接收最新考试资讯
及备考信息
| 上一章 | 第六章 | 下一章 |
2024年CPA考试即将临近,备考已经进入了白热化阶段。你复习的怎么样了?网校老师为大家准备了战略默写本,需要记忆的考点采用填空的方式帮你掌握,备考不可少!

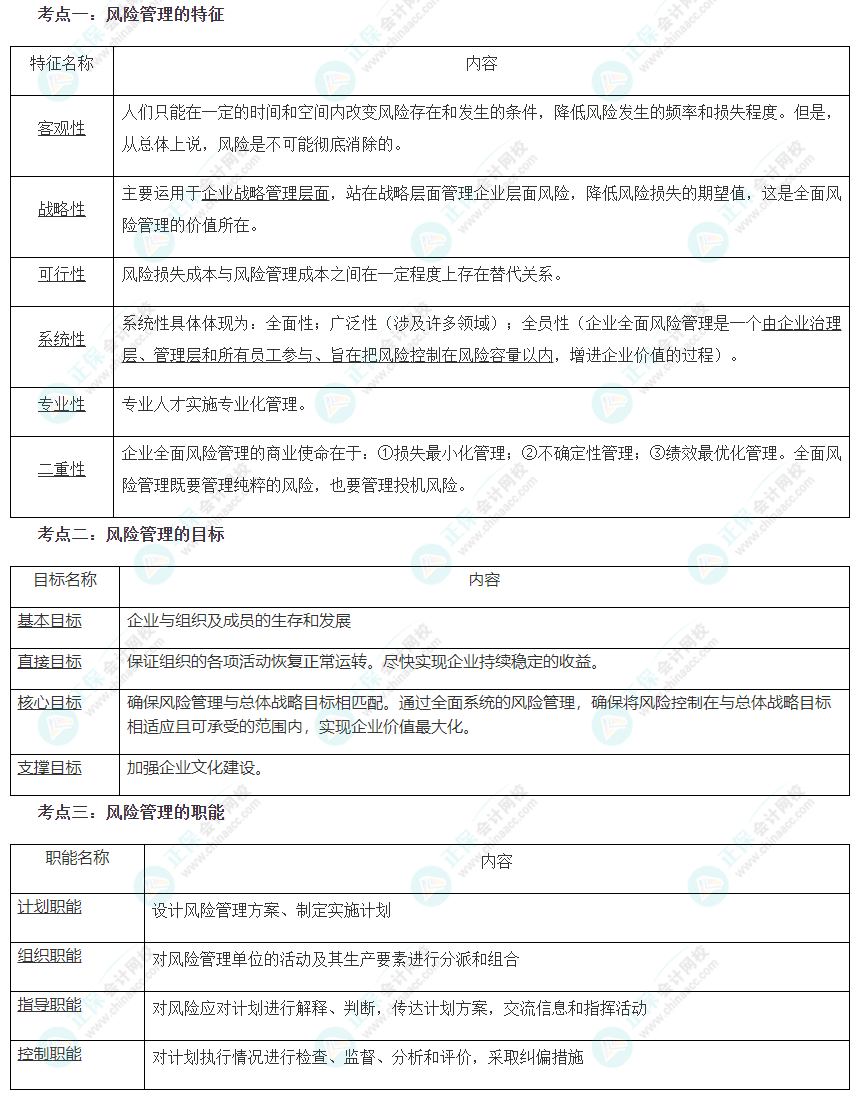
【注会战略默写本——第六章 风险与风险管理概述】


现在是考前刷题黄金期,如果你现在还不会刷题,做题慢,正确率低...不妨跟随老师的课程一起来学习,网校推出的注会考前刷题密训班,全程直播,冲刺刷题,实战演练,提前了解命题规则,掌握高频考点,冲刺高分,还等什么?快来冲刺刷题啦>>
更多推荐
Copyright © 2000 - www.fawtography.com All Rights Reserved. 北京正保会计科技有限公司 版权所有
京B2-20200959 京ICP备20012371号-7 出版物经营许可证
京公网安备 11010802044457号
套餐D大额券
¥
去使用