扫码下载APP
接收最新考试资讯
及备考信息
成功源于勤奋。希望每位注会考生每天Get一点点考试内容,最后日积月累,成功拿下CPA!正保会计网校也会一直陪伴大家!下面是网校老师精心整理的注会《审计》各章的高频考点,大家抓紧时间学起来啦!

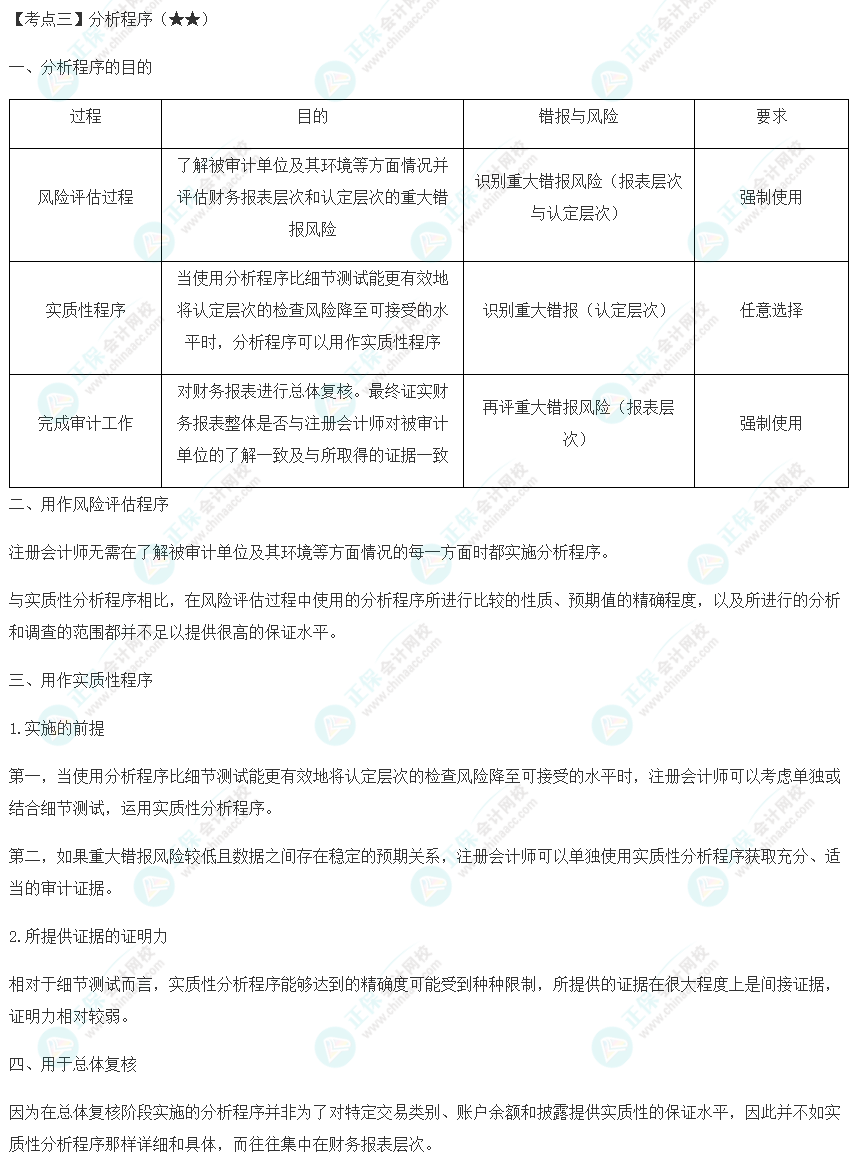
第三章 审计证据
历年考情概况
考试年份 | 2023、2022、2021、2020、2019、2018、2017 |
考试分值 | 8分左右 |
考查形式 | 客观题、简答题 |
高频考点 | 审计证据的充分性和适当性、审计程序的种类、函证、分析程序 |

更多CPA备考资讯尽在正保会计网校注会栏目(点击前往>)
今天编织的双翼,决定着明天腾飞的高度。网校推出的考前刷题密训班全程直播,冲刺刷题,实战演练!有老师带着刷题,讲解经验,助力注会考生快速掌握重难点!现在购买还有限时优惠!点击查看注会考前刷题密训班课程>>
更多推荐:
Copyright © 2000 - www.fawtography.com All Rights Reserved. 北京正保会计科技有限公司 版权所有
京B2-20200959 京ICP备20012371号-7 出版物经营许可证
京公网安备 11010802044457号
套餐D大额券
¥
去使用