25周年

财税实务 高薪就业 学历教育
APP下载
APP下载新用户扫码下载
立享专属优惠

安卓版本:8.8.70 苹果版本:8.8.70

开发者:北京正保会计科技有限公司

应用涉及权限:查看权限>

APP隐私政策:查看政策>

HD版本上线:点击下载>

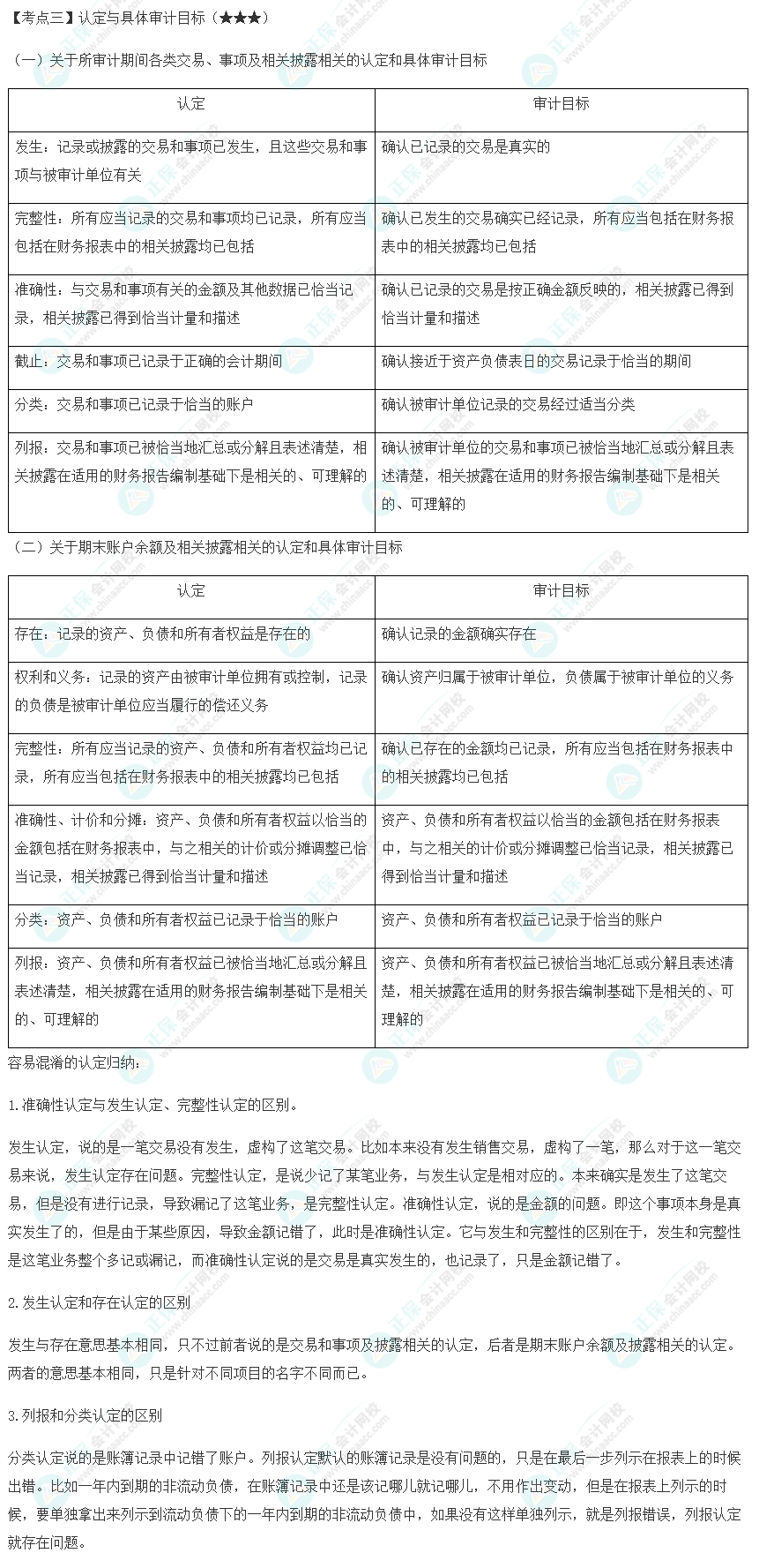
2024注会《审计》第一章高频考点3:认定与具体审计目标

来源: 正保会计网校 编辑:木子 2024/06/27 10:59:16  字体:

选课中心

书课题助力备考

选课中心

资料专区

硬核干货等你学

资料专区

财会题库

海量好题等你练

免费题库

会计人证件照

省时省力又省钱

会计人证件照

注会报考指南

新手提前了解

详情

成功源于勤奋。希望每位注会考生每天Get一点点考试内容,最后日积月累,成功拿下CPA!正保会计网校也会一直陪伴大家!下面是网校老师精心整理的注会《审计》各章的高频考点,大家抓紧时间学起来啦!

2024年注会《审计》高频考点

第一章 审计概述

历年考情概况

考试年份

2023202220212020201920182017

考试分值

10分左右

考查形式

客观题综合题(认定)

高频考点

保证程度、审计要素、认定与具体审计目标、审计的基本要求、审计风险

3

更多CPA备考资讯尽在正保会计网校注会栏目(点击前往>

今天编织的双翼,决定着明天腾飞的高度。网校推出的考前刷题密训班全程直播,冲刺刷题,实战演练!有老师带着刷题,讲解经验,助力注会考生快速掌握重难点!现在购买还有限时优惠!点击查看注会考前刷题密训班课程>>

更多推荐:

2024注会《审计》强化阶段学习方法及注意事项

2024年注会《审计》必背考点更新!速来领取~

学员讨论(0
回到顶部
折叠
网站地图

Copyright © 2000 - www.fawtography.com All Rights Reserved. 北京正保会计科技有限公司 版权所有

京B2-20200959 京ICP备20012371号-7 出版物经营许可证 京公网安备 11010802044457号

恭喜你!获得专属大额券!

套餐D大额券

去使用