安卓版本:8.8.51 苹果版本:8.8.51
开发者:北京正保会计科技有限公司
应用涉及权限:查看权限>
APP隐私政策:查看政策>
HD版本上线:点击下载>
书课题助力备考
硬核干货等你学
海量好题免费做
省时省力又省钱
新手提前了解
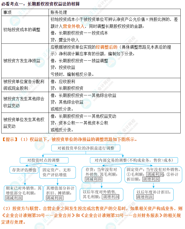
不放过一点时间,不忽视一丝疏漏,更不放弃一分希望!2025注会考试在即,同学们《会计》复习的怎么样了?正保会计网校老师为同学们整理了2025年注会《会计》考前冲刺必看考点,希望能对同学备考有所帮助!
>>点击下载PDF版必看考点<<
现在正是注会备考最关键的时刻,让我们一起把握住这个黄金复习期,充分利用这些宝贵的复习资料,为即将到来的考试做好最充分的准备。相信通过不懈的努力与正确的备考策略,每位考生都能够在这次考试中取得优异的成绩!
更多推荐:
【合集】2025注会考前救命干货抓紧看!直击考点 助力冲刺!
点击试试手气即可抽奖人已抽奖
人已抽奖
优惠券
不感兴趣?去选课中心>
0
上一篇:2025年注册会计师《会计》第一批次涉及考点
下一篇:考前必看!2025注会《会计》主观题论述型题...
预计2026年2月底-3月初
2026年4月7日-30日
2026年6月15日-30日
预计2026年8月初
2026年8月29日-30日
预计2026年11月
10W+题量持续更新中
接收最新考试资讯及备考信息
1V1报考指导领取学习干货资料
官方公众号微信扫一扫
官方视频号微信扫一扫
官方抖音号抖音扫一扫
初级会计职称 报名 考试 查分 备考 题库
中级会计职称 报名 考试 查分 备考 题库
高级会计师 报名 考试 查分 题库 评审
注册会计师 报名 考试 查分 备考 题库
税务师 报名 考试 查分 备考 题库
资产评估师 报名 考试 查分 备考 题库
ACCA 白金级 前景 免考 政策 资料
CMA 报名 考试 政策 准考证 查分
CFA 前景 报名 考试 资料 备考
FRM 官方 前景 报名 考试 备考
美国CPA 证书互认 报名 考试 资料
澳洲CPA 授权机构 免考 考试 资料
经济师 报名 考试 查分 备考 题库
就业晋升 招聘 简历 求职 故事
会计实务 各行业 问答 记账 报表 实操
银行从业 报名 准考证 考试 证书 查分
证券从业 报名 大纲 考试 查分 证书
精华问答 初级 中级 注会 税务师
Copyright © 2000 - www.fawtography.com All Rights Reserved. 北京正保会计科技有限公司 版权所有
京B2-20200959 京ICP备20012371号-7 出版物经营许可证 京公网安备 11010802044457号
套餐D大额券
¥