扫码下载APP
接收最新考试资讯
及备考信息
| 会计 | 审计 | 税法 | 经济法 | 财管 | 战略 |
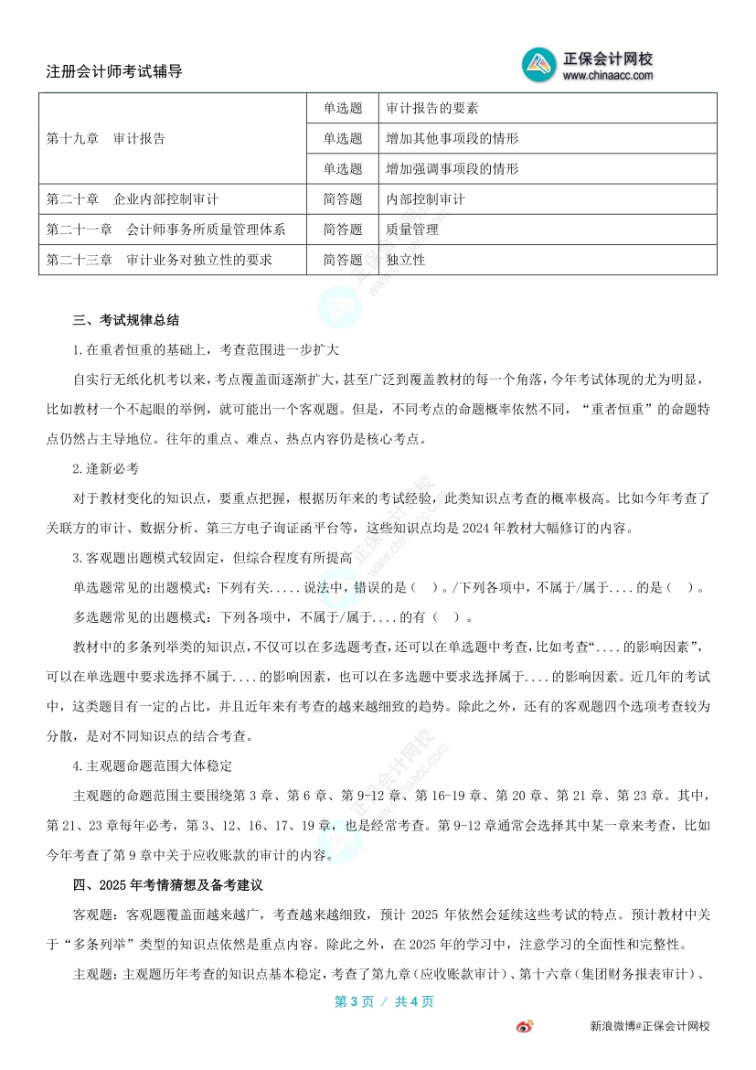
2024年注册会计师考试已经陆续结束,2025年新考季备考火热进行中,准备报考2025年CPA考试的小伙伴,正保会计网校教研团队为各位整理了一份备考资料——2024年注册会计师《审计》考试试题考情分析&2025年考试预测,助力备考,我们是用心的。

点击图片可查看大图
注册/登录网校账号
点击下方按钮下载PDF版↓↓
通过以上分析,相信大家对注册会计师考试有了比较清晰的了解,如果要备战2025年注会考试的话,建议大家提前备考,尤其备考多科目,这样到考前就不会慌张。
正保会计网校2025年注册会计师新课9月开讲,立即去了解各班次详情>>
本文由正保会计网校教研团队精心整理
转载请注明来源:正保会计网校。
Copyright © 2000 - www.fawtography.com All Rights Reserved. 北京正保会计科技有限公司 版权所有
京B2-20200959 京ICP备20012371号-7 出版物经营许可证
京公网安备 11010802044457号
套餐D大额券
¥
去使用