25周年

财税实务 高薪就业 学历教育
APP下载
APP下载新用户扫码下载
立享专属优惠

安卓版本:8.8.70 苹果版本:8.8.70

开发者:北京正保会计科技有限公司

应用涉及权限:查看权限>

APP隐私政策:查看政策>

HD版本上线:点击下载>

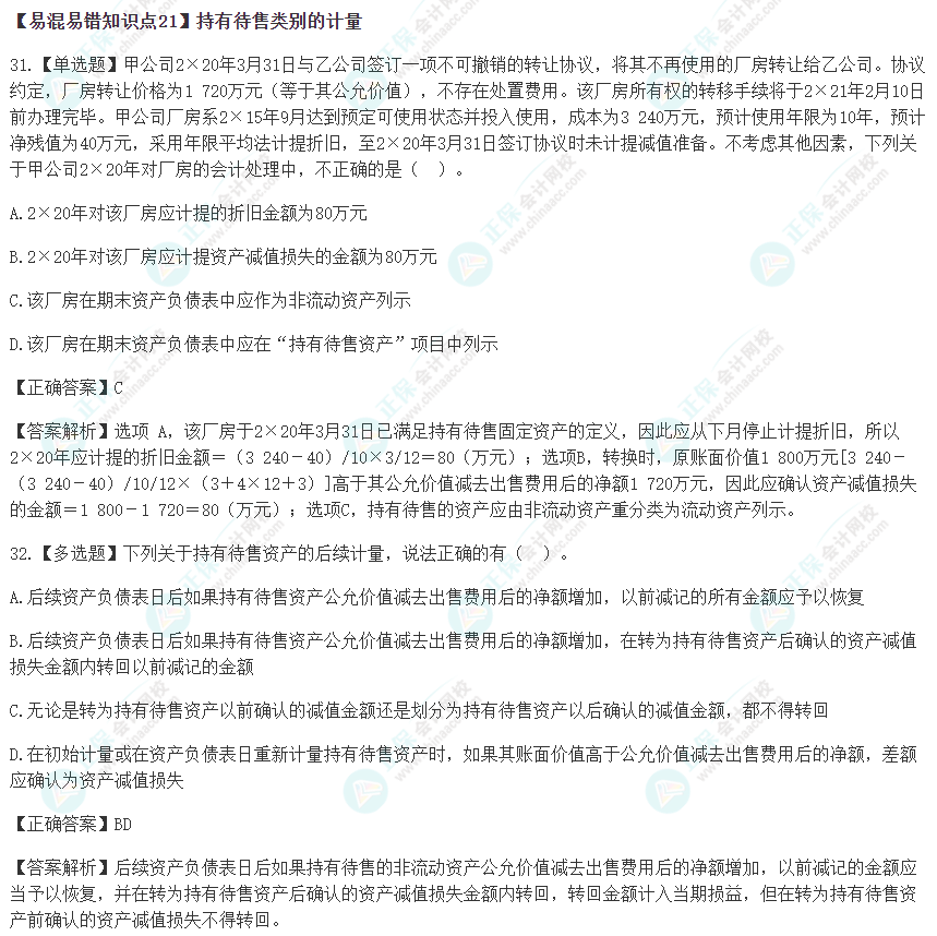
2024年注会《会计》基础阶段易混易错题(二十一)

来源: 正保会计网校 编辑:柠檬 2024/05/31 15:24:40  字体:

选课中心

书课题助力备考

选课中心

资料专区

硬核干货等你学

资料专区

财会题库

海量好题等你练

免费题库

会计人证件照

省时省力又省钱

会计人证件照

注会报考指南

新手提前了解

详情

2024年注会备考你的学习进度到哪里了?网校老师为大家整理了注会考试《审计》科目的易混易错题,基础阶段做一做,对于后面的考前冲刺和复习很有帮助哦!

2024年注会《会计》基础阶段易混易错题

更多2024CPA备考资讯尽在正保会计网校注会栏目(点击前往>

备考2024年注会考试不能自律学习?一个人备考太孤单?正保会计网校2024年注会新课持续更新中,带你轻松掌握知识点,备考学习不再孤单~快来了解下吧~(点击了解2024注册会计师好课)

更多推荐:

【必看】2024年注会《会计》基础阶段易混易错题汇总!

【魔法口诀】注会考试必备!考点这样学 好记不怕忘--会计

学员讨论(0
回到顶部
折叠
网站地图

Copyright © 2000 - www.fawtography.com All Rights Reserved. 北京正保会计科技有限公司 版权所有

京B2-20200959 京ICP备20012371号-7 出版物经营许可证 京公网安备 11010802044457号

恭喜你!获得专属大额券!

套餐D大额券

去使用