扫码下载APP
接收最新考试资讯
及备考信息
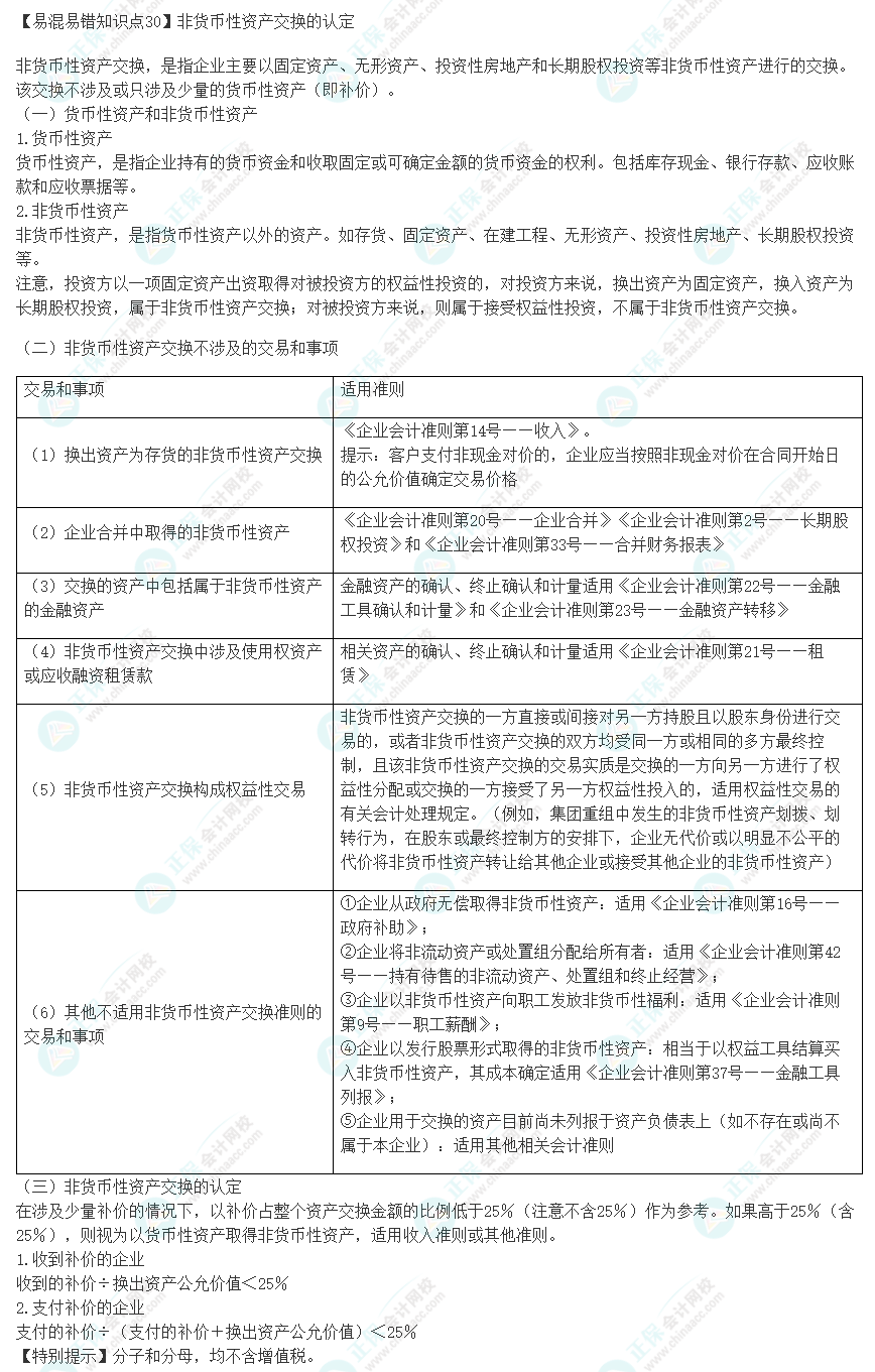
注册会计师《会计》这一科目是注册会计师专业阶段六科的基础,一定要学好!网校的老师们为大家整理了《会计》这一科目的易错易混知识点,让大家节约学习时间,精准掌握各章节考试脉搏!快来一起看看吧~


更多2024年注会备考资讯尽在正保会计网校注会栏目(点击前往>)
建议大家备考注会跟着专业老师学习,不仅知识点可以掌握得更加透彻,也可以学习到老师的答题技巧,提高自己的备考效率,快来选择适合自己的课程吧!
更多推荐
Copyright © 2000 - www.fawtography.com All Rights Reserved. 北京正保会计科技有限公司 版权所有
京B2-20200959 京ICP备20012371号-7 出版物经营许可证
京公网安备 11010802044457号
套餐D大额券
¥
去使用