扫码下载APP
接收最新考试资讯
及备考信息
2024年注会备考大家的学习进度都到哪里了?有没有记混知识点呢?为了方便大家更好的应对后面的学习,网校老师整理了2024年注会《经济法》基础阶段易错易混知识点。赶快收藏起来吧!

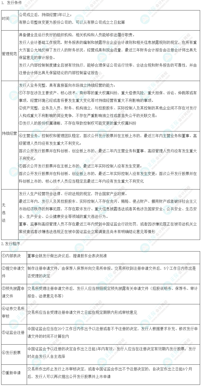
知识点31:首次公开发行股票的发行条件与程序

更多2024CPA备考资讯尽在正保会计网校注会栏目(点击前往>)
备考2024年注会考试不能自律学习?一个人备考太孤单?正保会计网校2024年注会新课持续更新中,带你轻松掌握知识点,备考学习不再孤单~快来了解下吧~(点击了解2024注册会计师好课)
更多推荐:
Copyright © 2000 - www.fawtography.com All Rights Reserved. 北京正保会计科技有限公司 版权所有
京B2-20200959 京ICP备20012371号-7 出版物经营许可证
京公网安备 11010802044457号
套餐D大额券
¥
去使用