25周年

财税实务 高薪就业 学历教育
APP下载
APP下载新用户扫码下载
立享专属优惠

安卓版本:8.8.70 苹果版本:8.8.70

开发者:北京正保会计科技有限公司

应用涉及权限:查看权限>

APP隐私政策:查看政策>

HD版本上线:点击下载>

注会《经济法》各章知识点常出题型整理(第4章)

来源: 正保会计网校 编辑:小羊 2024/03/20 09:35:47  字体:

选课中心

书课题助力备考

选课中心

资料专区

硬核干货等你学

资料专区

财会题库

海量好题等你练

免费题库

会计人证件照

省时省力又省钱

会计人证件照

注会报考指南

新手提前了解

详情

2024年注会考试报名4月8日开始(点此去报名>>)不同题型,对知识点的掌握要求不同,你知道历年注会《经济法》考试各章知识点常考的题型有哪些吗?难易程度又是如何?网校整理了注会经济法各章知识点历年常出题型,希望对同学们的备考有所帮助!

注会《经济法》各章知识点常出题型整理

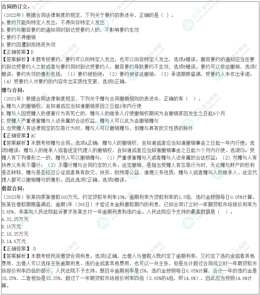
> > > > 第四章 合同法律制度

> > > > 考试试题举例

2024年注会备考进行中,还没有开始学习的你要抓紧时间了,网校注会好课热招,直播、录播随你选,跟着正保会计网校的老师学习准没错!了解课程详情>>

更多推荐:

注会《经济法》各章知识点历年常出题型整理汇总

2024年注册会计师《经济法》基础阶段学习计划表

学员讨论(0
回到顶部
折叠
网站地图

Copyright © 2000 - www.fawtography.com All Rights Reserved. 北京正保会计科技有限公司 版权所有

京B2-20200959 京ICP备20012371号-7 出版物经营许可证 京公网安备 11010802044457号

恭喜你!获得专属大额券!

套餐D大额券

去使用