安卓版本:8.8.70 苹果版本:8.8.70
开发者:北京正保会计科技有限公司
应用涉及权限:查看权限>
APP隐私政策:查看政策>
HD版本上线:点击下载>
书课题助力备考
硬核干货等你学
海量好题等你练
省时省力又省钱
新手提前了解
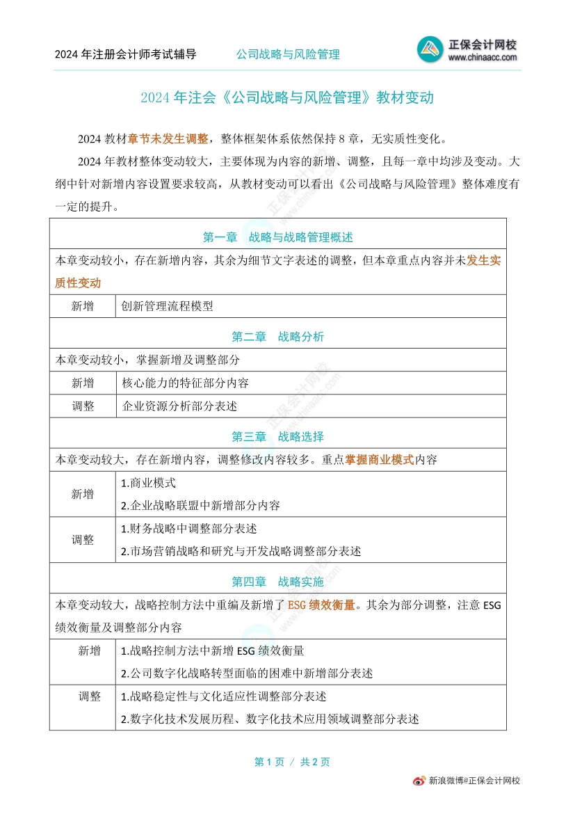
2024年注册会计师考试教材2月29日现货啦,了解详情>>,建议各位考生根据新大纲/教材抓紧时间备考!网校老师根据中国财政经济出版社旗舰店的教材目录文件给大家整理了2024年注册会计师《战略》教材整体变动,具体如下:
直播回放:2024年注会教材解读与备考指导-战略
点击查看完整版2024年注会《战略》教材变动
点击查看完整版2024年注会《战略》教材变动解读
本文由正保会计网校教研团队整理转载请注明来自正保会计网校
备考注册会计师考试,你需要的是:坚持、认真、勤奋和自律。担心跟不上学习进度放弃考试?网校注会好课-畅学旗舰班,结合了全程直播班+超值精品班+高效实验班,并配套4小时内不限次数答疑服务,陪你在备考路上走到终点!点我了解>
更多推荐:
速看!2024年注会《战略》大纲变化对比分析&解读
【坚持打卡】2024年注会《战略》学习打卡表 免费领取>
点击试试手气即可抽奖人已抽奖
人已抽奖
优惠券
不感兴趣?去选课中心>
0
上一篇:【基础精讲】2024年杭建平老师新课免费试听...
下一篇:春节不松懈!注会《战略》春节期间学习计划...
预计2026年2月底-3月初
2026年4月7日-30日
2026年6月15日-30日
预计2026年8月初
2026年8月29日-30日
预计2026年11月
10W+题量持续更新中
接收最新考试资讯及备考信息
1V1报考指导领取学习干货资料
官方公众号微信扫一扫
官方视频号微信扫一扫
官方抖音号抖音扫一扫
初级会计职称 报名 考试 查分 备考 题库
中级会计职称 报名 考试 查分 备考 题库
高级会计师 报名 考试 查分 题库 评审
注册会计师 报名 考试 查分 备考 题库
税务师 报名 考试 查分 备考 题库
资产评估师 报名 考试 查分 备考 题库
ACCA 白金级 前景 免考 政策 资料
CMA 报名 考试 政策 准考证 查分
CFA 前景 报名 考试 资料 备考
FRM 官方 前景 报名 考试 备考
美国CPA 证书互认 报名 考试 资料
澳洲CPA 授权机构 免考 考试 资料
经济师 报名 考试 查分 备考 题库
就业晋升 招聘 简历 求职 故事
会计实务 各行业 问答 记账 报表 实操
银行从业 报名 准考证 考试 证书 查分
证券从业 报名 大纲 考试 查分 证书
精华问答 初级 中级 注会 税务师
Copyright © 2000 - www.fawtography.com All Rights Reserved. 北京正保会计科技有限公司 版权所有
京B2-20200959 京ICP备20012371号-7 出版物经营许可证 京公网安备 11010802044457号
套餐D大额券
¥