扫码下载APP
及时接收最新考试资讯及
备考信息
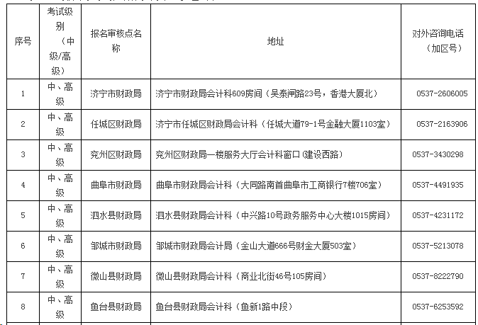
2020中级会计职称备考已经开始,别再犹豫了!战胜拖延,甩掉懒惰,学习从现在开始!不仅要关注学习的信息,关于报名的信息也要了解清楚!有山东济宁考生咨询,山东济宁2020中级会计师报名审核点及咨询电话,不知道就看下去吧!
报名审核点及咨询电话


考虑一千次,不如去做一次;犹豫一万次,不如实践一次;华丽的跌倒,胜过无谓的彷徨,将来的你,一定会感谢现在拼命的自己!快来备考中级会计职称吧!有任何学习上的问题都可以来网校找答案,这里有老师精品好课,助你备考路上轻松学习!想找到适合自己的课程,点击这里>>>
说明:因考试政策、内容不断变化与调整,正保会计网校提供的考试信息仅供参考,如有异议,请考生以权威部门公布的内容为准!
更多推荐:
Copyright © 2000 - www.fawtography.com All Rights Reserved. 北京正保会计科技有限公司 版权所有
京B2-20200959 京ICP备20012371号-7 出版物经营许可证
京公网安备 11010802044457号
套餐D大额券
¥
去使用