扫码下载APP
及时接收最新考试资讯及
备考信息
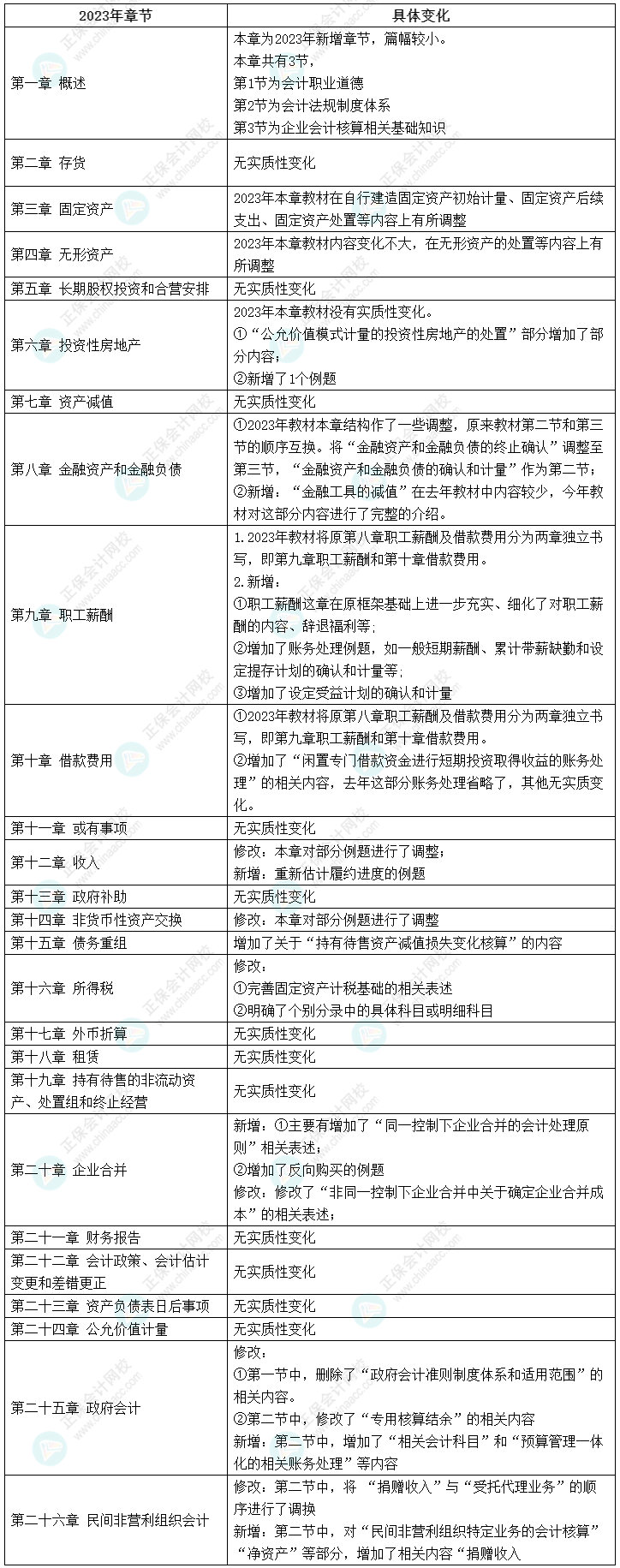
2023年中级会计实务教材有什么变化?教材变动终于出来啦,快来和我们一起看看到底有什么变化吧!

中级会计实务整体变化

中级会计实务具体变化

你觉得变化大不大?既然教材变化已经出了,赶紧开始学习吧!
说明:因政策、内容不断变化与调整,正保会计网校提供的以上信息仅供参考,如有异议,请考生以官方部门公布的内容为准!
更多推荐:
Copyright © 2000 - www.fawtography.com All Rights Reserved. 北京正保会计科技有限公司 版权所有
京B2-20200959 京ICP备20012371号-7 出版物经营许可证
京公网安备 11010802044457号
套餐D大额券
¥
去使用