扫码下载APP
及时接收最新考试资讯及
备考信息
江西萍乡2021年中级会计职称报名简章公布!江西萍乡2021年中级会计职称报名时间为3月12日10时-3月26日17时,缴费截止时间为3月31日24时,考试采取先报名,成绩全部合格后再审核报名条件的方式。以下为详情:一键预约报名提醒>>
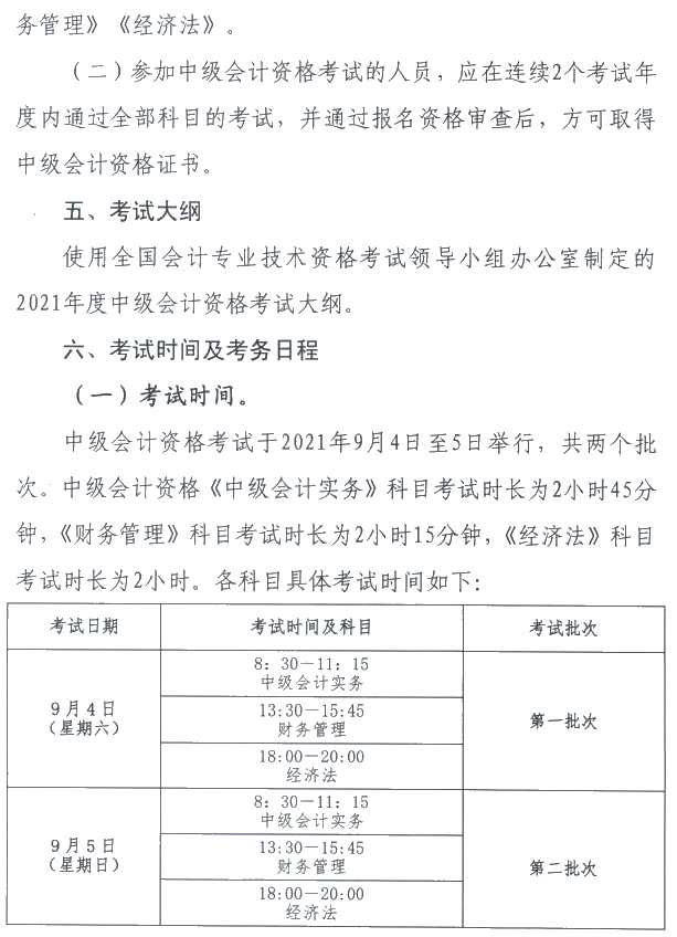
关于2021年度全国会计专业技术中级资格考试(江西考区)考务日程安排及有关事项的通知











说明:因考试政策、内容不断变化与调整,正保会计网校提供的以上信息仅供参考,如有异议,请考生以权威部门公布的内容为准!
没有人可以回到过去,但每个人都可以从现在开始,书写一个全然不同的结局。2021年中级会计职称报名简章已公布,符合会计中级考试报名条件的你是否开始了备考呢? 网校全新推出2021年中级会计职称超值精品班 ▎高效实验班 ▎尊享无忧班 ▎VIP签约特训班等多样班次,与你共赴成“师”!2021中级会计职称课程
更多推荐:
Copyright © 2000 - www.fawtography.com All Rights Reserved. 北京正保会计科技有限公司 版权所有
京B2-20200959 京ICP备20012371号-7 出版物经营许可证
京公网安备 11010802044457号
套餐D大额券
¥
去使用