扫码下载APP
及时接收最新考试资讯及
备考信息
| 中级会计实务 | 财务管理 | 经济法 |
2022中级会计职称《经济法》第一天试题及答案解析来啦!正保会计网校根据学员反馈整理了2022中级会计考试《经济法》试题及答案解析(考生回忆版),供各位考生参考!欢迎广大考生朋友们登录网校论坛一起回忆中级会计考试试题、对答案!去讨论>>
☞免费直播:2022中级会计考后试卷点评>>
☞考后关注:参与考后讨论>>考后征文>>感恩答谢>>调查问卷>>预约查分>>
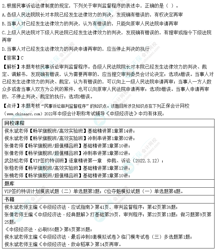
一.单项选择题




二.多项选择题




三.判断题


试卷内容由正保会计网校论坛考生提供,网校教研团队整理
转载请注明来源:正保会计网校
篇幅有限,以上非全部内容,更多见估分小程序/进群领取 ↓
★估分小程序
2022年中级会计职称考试成绩预计2022年10月20日前公布,你是不是想早点知道自己考得怎么样?正保会计网校为大家提供考后估分服务,现估分入口已开通!赶快扫码识别下面二维码开始估分吧!(注意:扫码进群领取完整PDF版试题)【注意!此为9月考试试题延考考生请注意区分】


★预约查分提醒
正保会计网校为大家来排忧解难,特提供免费预约成绩查询提醒服务,想及时知道考试成绩公布时间吗?打开微信扫描下方二维码来预约成绩公布提醒服务,拒绝网络拥挤,查分入口开通早知道!了解更多成绩查询相关事宜请点击此处>>

(操作步骤:微信扫描上方二维码—点击订阅查分提醒—订阅此提醒)
Copyright © 2000 - www.fawtography.com All Rights Reserved. 北京正保会计科技有限公司 版权所有
京B2-20200959 京ICP备20012371号-7 出版物经营许可证
京公网安备 11010802044457号
套餐D大额券
¥
去使用