扫码下载APP
及时接收最新考试资讯及
备考信息
|
财务管理
|
时间总是在不经意间悄然溜走,学习总是在有计划或无秩序地进行之中,我们无法断言,通过考试一定得按部就班地在学习的大道上奔跑(教材—听课—做题—考前模拟)。为了方便2016年中级会计职称考生们的复习,正保会计网校特整理了中级会计职称《财务管理》这个科目的考试规律及应试技巧总结如下,希望会对大家的复习有所帮助,预祝考生朋友们梦想成真!
一、总体情况
在中级会计职称考试的三门课程中,《财务管理》的难度相对大一些。《财务管理》的最大特点是公式多,并且有些公式很难理解。因此考生很有必要掌握考试规律以及应试技巧。
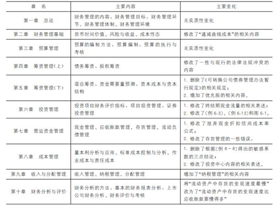
二、教材各章的内容及主要变化
2016年《财务管理》教材的内容共计包括十章,相比较2015年教材而言,章的总数没有变化,但是具体内容有一些变化,教材各章的内容及主要变化参见下表。
三、考试特点及规律分析
1.命题范围严格限定在考试大纲和考试用书范围内,基本上没有超过大纲和考试用书范围的试题。
2.涉及面广,题量大,综合性强,重点难点突出。
3.重复考点较多。每年试题中已在历年试题中出现过的考点占相当大的比例。
4.计算分析题难度不大,综合题难度较大。
5.客观题比较容易考优缺点或者特点。
四、2016年命题趋势预测
(一)题型和分值
近三年题型和分值没有变化,均是单项选择题25分(共计25道题,每题1分)、多项选择题20分(共计10道题,每题2分)、判断题10分(共计10道题,每题1分)、计算分析题20分(共计4道题,每题5分)、综合题25分(共计2道题)。相信2016年的题型和分值也不会发生变化。
(二)试题难度
估计2016年的试题难度与2015年相当,总体来说,难度不大,考生不要有畏惧心理,要对考试充满信心,更要对自己充满信心。
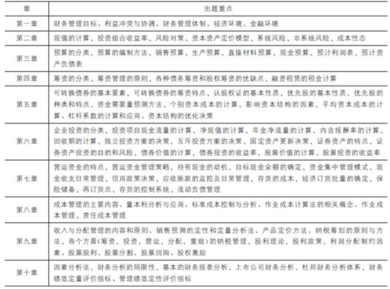
(三)出题重点预测
教材中的知识点很多,通过研究历年的试题并结合考试专家的预测,下列知识点出题概率较高,值得大家关注,具体如下:

五、学习方法
(一)关于教材
教材的内容是命题的根本,考生应熟读教材,了解各章和全书的结构体系,记忆基本概念,理解基本理论和方法,熟练掌握公式及计算,对于教材例题一定要理解透彻,这样可以达到“事半功倍”的效果。
(二)关于公式
有很多考生把主要精力花在背公式上,认为只要公式记熟了,题目就能会做。其实,这种想法是错误的。对于财务管理中的公式,最主要的是要理解公式表达的含义,并且记住(达到能理解)公式的使用条件。然后通过做题,不断加深对公式的理解,这样才能保证在考试时不会出现用错公式的情况。
(三)关于做题和看书的关系
看书和做题并不是孤立的,二者相互促进,不存在时间分配问题,把教材的例题搞懂之后就应该开始做题,出现错误时再回过头来有针对性地看书。
(四)关于做题
做题时一定要彻底搞懂,争取通过一道题多学一些知识,题目不必做得太多,但至少要做一套同步辅导习题,一定要用高质量的辅导资料(至少能充分反映新知识点)。对于多选题,只要以教材内容为准就可以了,不必考虑得太复杂(这样既可以节省很多宝贵的学习时间,又能取得不错的成绩),因为批卷时一定认为教材的说法是正确的。
(五)充分用好《应试指南》
该书和其他辅导书相比有如下特点:
1.用大量的图表和简化概括的方式讲解各章的考点。用图表的形式,使考点的内容变得简明清晰;用简化概括的形式,使考点记忆变得容易。
2.讲解考点联系和速记方法。把握考点之间的联系,可以更好地理解各考点以及它们之间的联系和区别,为做计算分析题和综合题打下良好的基础。
3.用图形反映各章内容框架。用图形概括各章主要内容,可以使考点系统化,使考生对各章的考点有整体把握,而且能为复习提供线索。考生复习时可参照框架图,回忆各考点的主要内容。
4.配备了大量高质量的同步练习题、跨章节综合题以及模拟题。书中的习题紧扣大纲,题型符合新的考试命题要求,每道题都有明确的答案,并尽可能注明详细的解题思路。
5.错误率低。错误不仅会浪费考生的时间,还会误导考生。该书经过反复校对,把错误率降低。考生在熟读教材和大纲的基础上,应充分利用这本辅导资料,提高学习和复习的效率。
6.本书的习题与试题非常接近。如果把本书的题目都掌握了,考试成绩应该在80分以上。
(六)不断地复习
学习过的考点可能会遗忘,要想把考点准确牢固地留在记忆中,有效的方法就是及时、经常地复习。复习不仅能巩固记忆,而且在复习中,通过思考和理解可获得新的认识和体会,达到“温故而知新”的目的。遗忘在识记后就已经开始,间隔的时间越长,遗忘的越多,所以需要及时复习。为了使考前能记住该科的所有内容,还必须注意滚动式复习,既要复习新学的内容,又要复习以前学过的内容。
(七)认真研究历年试题
由于历年试题在本年考试中重复出现的可能性较大,所以一定要认真研究,尤其是近三年的试题。主要研究出题的思路和答题的方法与技巧,做到举一反三。
六、应试技巧
掌握正确的学习方法固然重要,但要顺利地通过考试还必须掌握应试技巧,考生在考试时应注意以下几个问题:
(一)统览试卷,勿急于动笔
考生拿到试卷后,先不要急于做题,而应大致翻阅一下整套试卷,留心各类题型的分值,再根据分值合理地分配考试时间。并根据各种题型的难易程度,按照“先易后难”的原则,依次答题。千万不要为一道难题钻牛角尖,浪费过多的时间,使本来会答的题目没有时间作答。
(二)根据不同题型选择答题技巧
1.单项选择题
如果无法确定哪个是正确答案,可以试着用“排除法”,即如果成功地排除三个不正确或不符合题意的选项,剩下的一个就是正确答案。另外还应注意,在单项选择题中有两个表述不同但意思相同的必然不是正确答案。
2.多项选择题
在做多项选择题时,应特别注意“排除法”的应用,如果你能成功地排除两个不正确或不符合题意的选项,剩余的两项就是正确答案。
3.判断题
判断题中如果出现“总是”、“绝不”等绝对概念的词时,往往是错误的;出现“通常”、“部分”、“正常”、“几乎”等相对概念时,往往是正确的,但也不是绝对的。在判断题中只要找到“一点错误”,就可判断为错误。
4.主观题(计算分析题和综合题)
(1)详细阅读,弄清题意,尽可能获取解题信息;
(2)不需要计算与本题要求无关的问题,计算多了难免会出错,而且还会浪费宝贵的时间;
(3)按步骤解题。阅卷时是按步骤给分的,做对哪一步就给哪一步的分数,即使答案是错的,但得分仍然可能较多;反之,如果没有中间步骤,只有一个错的答案就不能得分;
(4)尽量写出计算公式。有些题目要求写出公式,不写公式会扣分。对于没有要求写公式的题目,如果计算错误又没写计算公式,当然不能得分,但写对计算公式,即使计算错误,一般也能得到部分分数。另外如果写出了计算公式,数字代入错误的可能性也会降低。
(三)复查
在考试结束前要留出10~20分钟时间复查,复查可以补答漏题、消除笔误、更正错误。即使有些难题没做完,这样做也是值得的。
《财务管理》虽然比较难,但是只要掌握正确的学习方法和应试技巧,加上自己的努力,相信各位考生都能“梦想成真”!
相关阅读:
Copyright © 2000 - www.fawtography.com All Rights Reserved. 北京正保会计科技有限公司 版权所有
京B2-20200959 京ICP备20012371号-7 出版物经营许可证
京公网安备 11010802044457号
套餐D大额券
¥
去使用