扫码下载APP
及时接收最新考试资讯及
备考信息
| 实务教材变化 | 经济法教材变化 | 财管教材变化 |
| 实务变化解读 | 经济法变化解读 | 财管变化解读 |
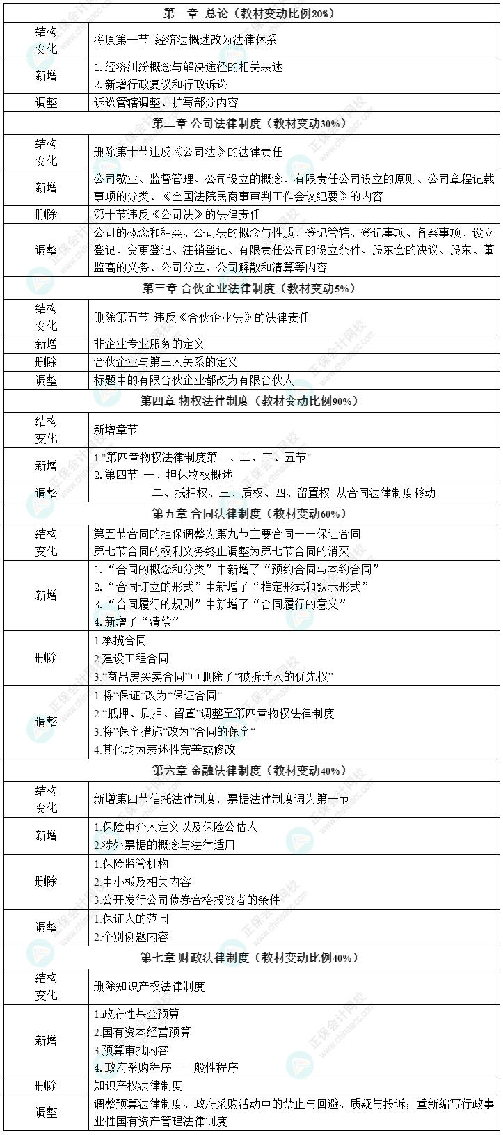
2022年中级会计资格考试教材已出版,和旧教材相比,新教材有哪些变动?变动大不大?正保会计网校教研团队为此整理了2022年中级会计考试《经济法》教材的整体变动解读,帮助各位考生更好地备考2022年中级会计考试,具体详情如下:
整体变化:
中级《经济法》整体变动较大,删除了原“增值税法律制度、企业所得税法律制度、知识产权法律制度”,新增“物权法律制度”、第六章金融法律制度新增一节“信托法律制度”,其余章节也涉及较多细节性内容的调整。
各章均新增“本章要求”、“本章主要内容”及“本章思考题”(以下具体变化不再赘述)。
具体章节变化:

全国2022年中级会计考试报名时间陆续公布,各位想要参加考试的小伙伴,一定要谨记时间,千万别错过报名!2022年中级会计报名时间>>
正保会计网校2022年中级会计职称新课已经开讲,新考季开学,,价格打折,课程和服务不打折,多种班次任你选超值精品班、高效实验班、尊享无忧班、C位夺魁班等,先试听再选课,GO>GO>GO>
2022中级经济法教材已经公布,同学们是时候进入正式的备考状态了,赶紧收藏以上内容,调整好备考心态开始学习吧,更多经典考试用书去查看>>
更多推荐:
说明:因政策、内容不断变化与调整,正保会计网校提供的以上信息仅供参考,如有异议,请考生以权威部门公布的内容为准!
Copyright © 2000 - www.fawtography.com All Rights Reserved. 北京正保会计科技有限公司 版权所有
京B2-20200959 京ICP备20012371号-7 出版物经营许可证
京公网安备 11010802044457号
套餐D大额券
¥
去使用