25周年

财税实务 高薪就业 学历教育
APP下载
APP下载新用户扫码下载
立享专属优惠

安卓版本:8.8.80 苹果版本:8.8.80

开发者:北京正保会计科技有限公司

应用涉及权限:查看权限>

APP隐私政策:查看政策>

HD版本上线:点击下载>

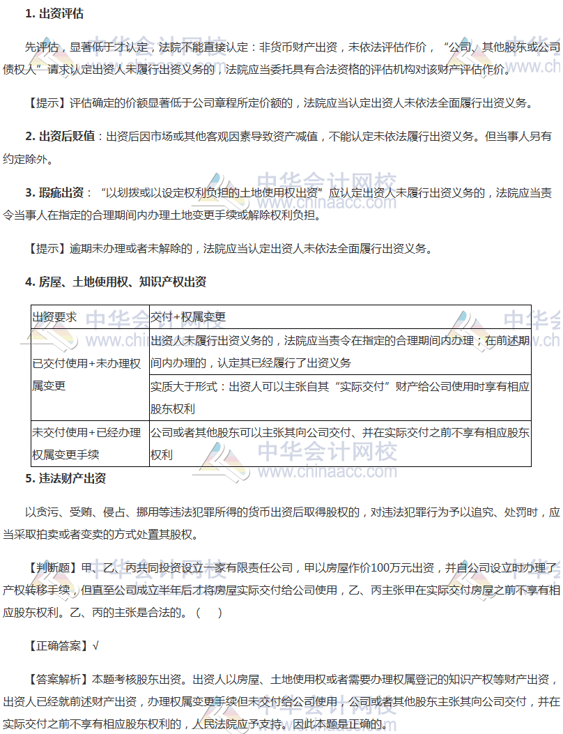
2019年中级会计职称《经济法》知识点:股东非货币出资

来源: 正保会计网校 编辑:天灵盖 2019/04/16 11:49:40  字体:

招生方案

书课题助力备考

选课中心

资料专区

硬核干货等你学

资料专区

财会题库

海量好题等你练

财会题库

会计人证件照

照片一键处理

会计人证件照

考试提醒

考试节点全知晓

考试提醒

“要想改变命运,首先改变自己。”中级会计职称备考已经开始,大家要抓住这段备考的黄金时间,不要白白浪费哦!正保会计网校会为大家提供各科的知识点哒!

正保会计网校特为大家整理了2019年中级会计职称考试《经济法》的知识点股东非货币出资,希望可以给大家的备考有一定的帮助!祝大家学习愉快!

股东非货币出资

自己看知识点会不会感到吃力呢?那就赶紧来跟随正保会计网校老师一起学习吧!正保会计网校2019年中级会计职称新课已经开通啦!网校结合多年成功辅导经验,从学员实际需求出发,结合中级会计师考试命题规律、重点、难点,融入先进的教学理念,2019中级会计师高效取证班辅导班次,为考生精心设计,满足不同类型考生需求,考试通过更有保障。

相关推荐:

2019年中级职称《经济法》教材变动解读

2019年中级会计职称《经济法》知识点大汇总

2019年中级会计职称易错题专家点评大汇总

学员讨论(0
回到顶部
折叠
网站地图

Copyright © 2000 - www.fawtography.com All Rights Reserved. 北京正保会计科技有限公司 版权所有

京B2-20200959 京ICP备20012371号-7 出版物经营许可证 京公网安备 11010802044457号

恭喜你!获得专属大额券!

套餐D大额券

去使用