扫码下载APP
及时接收最新考试资讯及
备考信息
2020中级会计职称备考冲刺计划已开始多时啦,请各位中级会计职称考生谢绝三心二意,正经备考。每天一冲刺的达江老师来啦!达江中级财管倒计时冲刺系列之14:营运资金投融资策略及现金管理,应收账款管理!

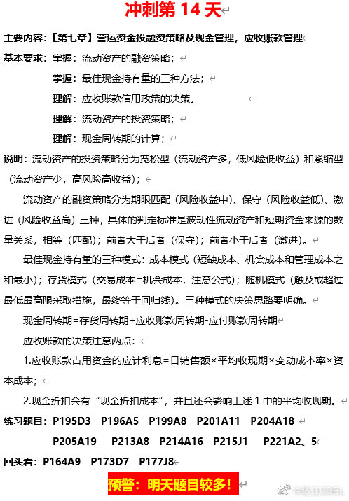
2020年中级会计师(财务管理)倒计时冲刺系列之14:【第七章】营运资金投融资策略及现金管理,应收账款管理
【第七章】营运资金投融资策略及现金管理,应收账款管理中我们要掌握流动资产的融资策略、最佳现金持有量的三种方法,我们要理解应收账款信用政策的决策、流动资产的投资策略、现金周转期的计算知识点。
同时达江老师也为大家发出了红色预警“明天题目较多”,今日事今日毕!快点拿着今天的冲刺内容学起来吧!

【1】【2】【3】【4】【5】【6】【7】【8】【9】 【10】【11】 【12】 【13】【14】
【15】 【16】 【17】 【18】 【19】 【20】 【21】 【22】 【23】
觉得学习时间不够,自制力较弱的小伙伴可以加入我们正保会计网校中级会计职称备考大家庭,每当你稍微放松一下,就会想到我们老师温(yan)柔(li)的问候!立刻加入考前点题密训战队>>
Copyright © 2000 - www.fawtography.com All Rights Reserved. 北京正保会计科技有限公司 版权所有
京B2-20200959 京ICP备20012371号-7 出版物经营许可证
京公网安备 11010802044457号
套餐D大额券
¥
去使用