扫码下载APP
及时接收最新考试资讯及
备考信息
2020年中级会计职称考试就在眼前了,你准备好了吗?2020年由于疫情影响,我们的生活中发生了很多不一样的事情,2020年中级会计考试也变的不同了,根据各地发布疫情防控要求的文件来看,中级会计职称考生请注意:考前请务必做好这件事!
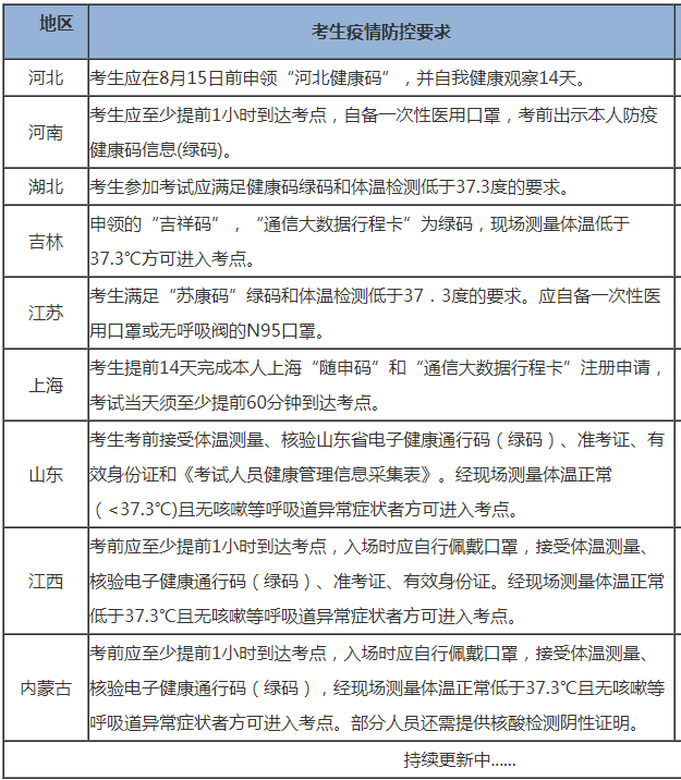
吉林省财政厅要求,参加吉林2020年中级会计职称考试的考生必须持有效居民身份证和准考证参加考试,入场时需要出示本人实名认证的“吉祥码”和“通信大数据行程卡”,经现场测量体温低于37.3℃方可进入考点。“吉祥码”或“通信大数据行程卡”非绿码的考生,须于考试当天提供考前7日内在吉林省检测机构检测的新冠病毒核酸检测阴性证明,不能出具检测阴性证明的,不能参加考试。

河南财政厅要求考生应至少提前1小时到达考点,自备一次性医用口罩,考前出示本人防疫健康码信息(绿码)。凡隐瞒或谎报考前疫情防控重点信息,不配合工作人员进行防疫检测、询问等造成不良后果的,取消考试资格,终止考试。更多请具体查看。

除以上两地外,还有很多地区发布了考生疫情防控要求,正保会计网校贴心的为大家进了汇总,点击即可查看各地2020年中级会计职称考试疫情防控要求汇总>>
点击图片即可查看详情
2020年注定是不平凡的一年,我们要把握机会,在中级会计职称考前做好充分的准备,在备考中级会计职称的路上正保会计网校一直陪着你!立刻加入考前点题密训战队>>
Copyright © 2000 - www.fawtography.com All Rights Reserved. 北京正保会计科技有限公司 版权所有
京B2-20200959 京ICP备20012371号-7 出版物经营许可证
京公网安备 11010802044457号
套餐D大额券
¥
去使用