25周年

财税实务 高薪就业 学历教育
APP下载
APP下载新用户扫码下载
立享专属优惠

安卓版本:8.8.70 苹果版本:8.8.70

开发者:北京正保会计科技有限公司

应用涉及权限:查看权限>

APP隐私政策:查看政策>

HD版本上线:点击下载>

2023年中级会计《财务管理》教材变动深度解读

来源: 正保会计网校 编辑:贺通 2023/04/25 20:46:20  字体:

招生方案

书课题助力备考

选课中心

资料专区

硬核干货等你学

资料专区

财会题库

海量好题等你练

财会题库

会计人证件照

照片一键处理

会计人证件照

考试提醒

考试节点全知晓

考试提醒
实务教材变化经济法教材变化财务管理教材变化
实务变化解读经济法变化解读财务管理变化解读

2023年中级会计资格考试教材终于来啦,和旧教材相比,新教材有哪些变动?变动大不大?正保会计网校教研团队为此整理了2023年中级会计考试《财务管理》教材的整体变动解读,帮助各位考生更好地备考2023年中级会计考试,详情如下:

网校老师直播解读2023年中级会计职称教材变动>>

一、整体变化:

《财务管理》教材变化不是特别大,教材章节顺序及总数并未发生变化,仍然是10章的内容,可以说是在2022年教材知识框架基础上进行了微调。各章均新增“本章要求”“本章主要内容”及“本章思考题”(以下具体变化不再赘述)。

二、具体章节变化:

(查看原图)

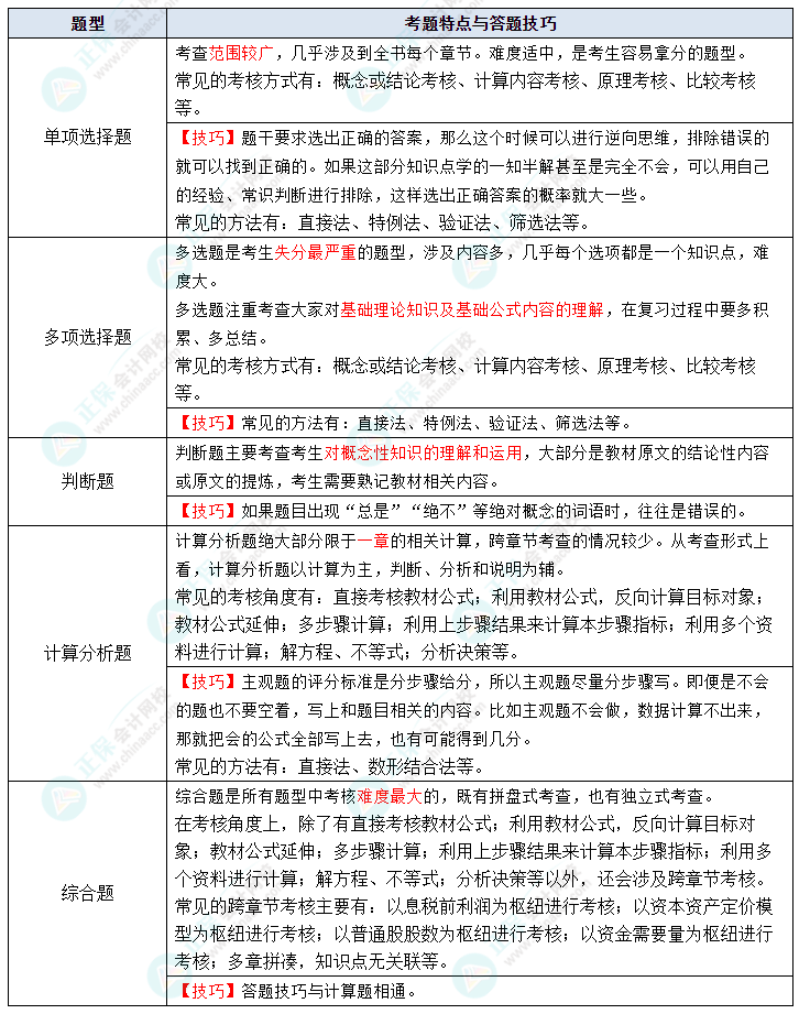
三、考试特点与答题技巧

梳理近六年考题题型题量后,我们可以发现财务管理考试近年经历了以下几次调整变化:

2020年之前。

此阶段考试题型题量较为稳定,均为单选题25道、多选题10道、判断题10道、计算题4道、综合题2道。

2020年。

2020年题型与以前年度相同,但题量、分值均发生变化。首先,单选题减少5道且每题分值由1分变为1.5分,计算题减少1道题目,每题分值不变。其次,2020年多选题和判断题的评分标准发生实质变化,多选题“少选得相应分值,多选、错选、不选均不得分”,判断题“错答、不答均不得分,也不扣分”。再次,2020年考试时长发生实质变化,每场考试由150分钟变为135分钟。

2021年以后。

2021年与2020年相比,综合题题型分值有所变化,将10分、15分的分值布局调整为12分、13分。

近六年考试题型题量分值表

(查看原图)

从题量上看,客观题40道,主观题5道;从分值上看,客观题60分,主观题40分,虽然客观题分值占比高于主观题,但是客观题中存在部分计算性题目,因此,整个试卷中与计算相关的分值约为50%左右,我们在平时学习时要着重加强动手能力的训练。

(查看原图)

四、近几年各章分值分布情况及2023年考情预测

(一)近几年各章分值分布

(查看原图)

(二)2023年考情预测

1.延续性趋势

1)命题范围

近六年考试命题均在教材及大纲范围内,实现章章涉及、节节涉及,做到了体系全覆盖。

(2)计算性题目占比

近六年考试,除2022年B卷外,其他试卷计算性题目占比仍超过50%,最高达到61%,可见财管的学习,会计算是通过考试的必备技能(见下图)。

计算性题目占比

null

(查看原图)

2.转折性趋势

(1)同年份各套试卷计算性题目占比

2017~2020年,同年份各套试卷计算性题目占比呈现逐步上升的趋势,比如2020年三套试卷中计算性题目所占比例分别为52.5%、53.5%、54.5%,但2021年三套试卷中,计算性题目所占比例却逐步下降,分别为61%、55%、51.5%,22年出现近六年的最低谷,占比下降到50%以下(见下表)。

2023年中级会计《财务管理》教材变动深度解读

(查看原图)

(2)计算量

2022年相比2021年,计算量略有下降,与2020年的水平持平。

(3)考试难度

2022年相比2021年,难度有所下降,与2020年的水平持平。

3.考试趋势预测

通过往年考试情况分析,我们预测2023年考试各章分值分布如下:

2023年中级会计《财务管理》教材变动深度解读

(查看原图)

各地2023年中级会计考试报名时间陆续公布,各位想要参加考试的小伙伴,一定要谨记时间,千万别错过报名!2023年中级会计报名时间>>

正保会计网校2023年中级会计职称基础阶段新课已经开讲,新考季开学,多种班次任你选超值精品班、高效实验班、VIP签约特训班、C位夺魁班等,先试听再选课,GO>GO>GO>

2023年中级会计职称教材终于来了,同学们是时候进入正式的备考状态了,赶紧收藏以上内容,调整好备考心态开始学习吧,更多经典考试用书去查看>>

说明:因政策、内容不断变化与调整,正保会计网校提供的以上信息仅供参考,如有异议,请考生以官方部门公布的内容为准!

学员讨论(0
回到顶部
折叠
网站地图

Copyright © 2000 - www.fawtography.com All Rights Reserved. 北京正保会计科技有限公司 版权所有

京B2-20200959 京ICP备20012371号-7 出版物经营许可证 京公网安备 11010802044457号

恭喜你!获得专属大额券!

套餐D大额券

去使用