25周年

财税实务 高薪就业 学历教育
APP下载
APP下载新用户扫码下载
立享专属优惠

安卓版本:8.9.1 苹果版本:8.9.1

开发者:北京正保会计科技有限公司

应用涉及权限:查看权限>

APP隐私政策:查看政策>

C位夺魁班2022中级会计实务考试考点相似度分析

来源: 正保会计网校 编辑:覅 2022/10/17 14:40:41  字体:

招生方案

书课题助力备考

选课中心

资料专区

硬核干货等你学

资料专区

财会题库

海量好题等你练

财会题库

会计人证件照

照片一键处理

会计人证件照

考试提醒

考试节点全知晓

考试提醒
中级会计实务
财务管理经济法

回顾2022年我们走过的中级会计职称备考路,正保会计网校没有辜负同学们的希望,正保会计网校承载着学员们的支持与信赖,在2022年辅导期内成功带领学员在正确的备考道路上砥砺前行! 下面是网校根据目前收集到的中级会计职称《中级会计实务》整理、分析出的班次考点相似度分析。考生们快来看看吧~

【单项选择题】相似度99%

2×21年12月1日,甲公司一台设备的初始入账金额为200万元,已计提折旧90万元,已计提减值准备20万元,2×21年12月31日,甲公司对该设备计提当月折旧2万元,因该设备存在减值迹象,甲公司对其进行减值测试,预计可收回金额为85万元,不考虑其他因素,2×21年12月31日,甲公司对该设备应确认的减值损失金额为( )万元。

A.25

B.3

C.23

D.5

【参考答案】B

【答案解析】2×21年12月31日设备的账面价值=200-90-20-2=88(万元),预计可收回金额=85万元,应计提减值损失=88-85=3(万元)。

【点评】本题考核“固定资产减值金额的计算”知识点。该题目所涉及知识点在下列正保会计网校(www.fawtography.com)2022年中级会计职称考试辅导《中级会计实务》C位夺魁班中均有体现:

李忠魁老师【C位夺魁班】专题精讲:第二章 固定资产的后续计量、处置和第三章 无形资产的初始计量(2022.4.4)。

截图:

2022中级会计实务考试考点相似度分析

【单项选择题】相似度99%

甲公司为建造一栋写字楼借入一笔2年期专门借款4000万元,期限为2×20年1月1日至2×21年12月31日,合同年利率与实际年利率均为7%,2×20年1月1日甲公司开始建造该写字楼,并分别于2×20年1月1日和2×20年10月1日支付工程进度款2500万元和1600万元,超出专门借款的工程款由自有资金补充,甲公司将专门借款中尚未动用的部分用于固定收益债券短期投资,该短期投资月收益率为0.25%,2×21年5月31日,该写字楼建造完毕并达到预定可使用状态。假定全年按360天计算,每月按30天计算,不考虑其他因素,甲公司2×20年专门借款利息应予资本化的金额为( )万元。

A.246.25

B.287

C.280

D.235

【参考答案】A

【答案解析】2×20年专门借款利息应予资本化的金额=4000×7%-(4000-2500)×0.25%×9=246.25(万元)。

【点评】本题考核“专门借款资本化金额计算”知识点。该题目所涉及知识点在下列正保会计网校(www.fawtography.com)2022年中级会计职称考试辅导《中级会计实务》C位夺魁班中均有体现:

李忠魁老师【C位夺魁班】专题精讲:第八章 借款费用、第九章 或有事项概述、确认和计量(2022.07.16 )(1); C位夺魁模拟试题(二)单选题第6题、计算分析题第2题。

截图:

【单项选择题】相似度95%

2×21年1月5日,甲公司以2070万元的价格购入一项法律保护期限为20年的专利技术,在检测该专利技术能否正常发挥作用的过程中支付测试费30万元。2×21年1月10日,该专利技术达到预定用途,甲公司预计专利技术产生经济利益的期限为10年。预计净残值为零,采用直线法摊销。不考虑其他因素,甲公司2×21年度该专利技术的摊销金额为( )万元。

A.105

B.103.5

C.207

D.210

【参考答案】D

【答案解析】测试专利技术是否能够正常发挥作用的费用应计入无形资产的成本,因此无形资产的入账成本=2070+30=2100(万元),2×21年度该专利技术的摊销金额=2100/10=210(万元)。

【点评】本题考核“无形资产摊销额的计算”知识点。该题目所涉及知识点在下列正保会计网校(www.fawtography.com)2022年中级会计职称考试辅导《中级会计实务》C位夺魁班中均有体现:

李忠魁老师【C位夺魁班】专题精讲:第三章 无形资产的后续计量、处置和第五章 投资性房地产的初始计量、后续计量(2022.04.08)。

截图:

【单项选择题】相似度95%

2×21年1月1日,甲公司存货跌价准备的余额为零。2×21年12月31日,甲公司M商品的成本为500万元,市场售价为480万元,预计销售费用为5万元,专门用于生产P产成品的N原材料的成本为400万元,市场售价为380万元,P产成品没有发生减值。不考虑其他因素,2×21年12月31日,甲公司对存货应计提的存货跌价准备金额为( )万元。

A.25

B.45

C.20

D.40

【参考答案】A

【答案解析】M商品可变现净值=480-5=475(万元),小于成本500万元,因此计提存货跌价准备=500-475=25(万元)。N原材料专用于生产P产品,由于P产成品未发生减值,因此N原材料也没有发生减值,无须计提存货跌价准备。所以甲公司2×21年12月31日应计提存货跌价准备的金额为25万元。

【点评】本题考核“存货跌价准备的计提”知识点。该题目所涉及知识点在下列正保会计网校(www.fawtography.com)2022年中级会计职称考试辅导《中级会计实务》C位夺魁班中均有体现:

李忠魁老师【C位夺魁班】专题精讲:第一章 存货的期末计量(2022.3.23)。

截图:

【单项选择题】相似度99%

甲公司系增值税一般纳税人,适用的增值税税率为13%。2×21年4月1日,甲公司对M机器设备进行更新改造。当日,M机器设备的账面价值为700万元,更新改造过程中领用自产的产品一批,该批产品的成本为80万元,公允价值为90万元,发生安装人员工资200万元。2×21年6月20日,M机器设备更新改造完成并达到预定可使用状态。不考虑其他因素。更新改造后的M机器设备的入账金额为( )万元。

A.1001.7

B.980

C.990

D.991.7

【参考答案】B

【答案解析】更新改造后的M机器设备的入账金额=700+80+200=980(万元)。

【点评】本题考核“固定资产的后续支出”知识点。该题目所涉及知识点在下列正保会计网校(www.fawtography.com)2022年中级会计职称考试辅导《中级会计实务》C位夺魁班中均有体现:

李忠魁老师【C位夺魁班】专题精讲:第二章 固定资产的后续计量、处置和第三章 无形资产的初始计量(2022.4.4)。

截图:

【单项选择题】相似度90%

2×21年7月1日,甲公司与乙公司签订了一项写字楼租赁合同,甲公司将该写字楼以经营租赁方式出租给乙公司。合同约定,租赁期为2×21年7月1日至2×22年6月30日,租赁期前2个月免收租金,后10个月每月收取租金15万元,此外,甲公司承担了本应由乙公司负担的电子灯牌制作安装费3万元。甲公司按直线法确认租金收入。不考虑其他因素,甲公司2×21年度应确认的租金收入为( )万元。

A.73.5

B.49

C.60

D.75

【参考答案】A

【答案解析】出租人提供免租期的,出租人应收租金总额在不扣除免租期的整个租赁期内,按直线法或其他合理的方法进行分配,免租期内应当确认租金收入。出租人承担了承租人某些费用的,出租人应将该费用自租金收入总额中扣除,按扣除后的租金收入余额在租赁期内进行分配。甲公司2×21年度应确认的租金收入=(15×10-3)/12×6=73.5(万元)。

【点评】本题考核“经营租赁租金收入的计算”知识点。该题目所涉及知识点在下列正保会计网校(www.fawtography.com)2022年中级会计职称考试辅导《中级会计实务》C位夺魁班中均有体现:

李忠魁老师【C位夺魁班】:《中级会计实务》密卷解析(二)(2022.8.27)。

截图:

【多项选择题】相似度100%

公允价值计量所使用的输入值划分为三个层次,下列各项输入值中,属于第二层次输入值的有( )。

A.活跃市场中相同资产或负债的报价

B.活跃市场中类似资产或负债的报价

C.非活跃市场中类似资产或负债的报价

D.非活跃市场中相同资产或负债的报价

【参考答案】BCD

【答案解析】第二层次输入值包括:活跃市场中类似资产或负债的报价、非活跃市场中相同或类似资产或负债的报价、除报价以外的其他可观察输入值等。选项A,属于第一层次输入值。

【点评】本题考核“公允价值层次(第二层次)”知识点。该题目所涉及知识点在下列正保会计网校(www.fawtography.com)2022年中级会计职称考试辅导《中级会计实务》C位夺魁班中均有体现:

李忠魁老师【C位夺魁班】专题精讲:第二十章 差错更正、第二十一章 资产负债表日后事项、第二十二章 公允价值计量(2022.07.17);C位夺魁模拟试题(二)单选题第10题。

截图:

【多项选择题】相似度90%

2×20年12月31日,甲公司以4800万元取得一栋写字楼并立即投入使用,预计使用年限为10年,预计净残值为零,采用年限平均法计提折旧。2×21年6月30日,甲公司与乙公司签订协议,约定3个月内以4600万元的价格将该写字楼出售给乙公司,当日该写字楼符合划分为持有待售类别的条件。2×21年10月1日,因乙公司受疫情影响出现财务困难,双方协商解除该协议。甲公司继续积极寻求购买方,2×21年12月31日,甲公司与丙公司签订协议,约定3个月内以4500万元的价格将该写字楼出售,不考虑其他因素,下列各项关于甲公司会计处理的表述中,正确的有( )。

A.2×21年度,计提持有待售资产折旧480万元

B.2×21年6月30日,确认持有待售资产初始入账金额4560万元

C.2×21年12月31日,计提持有待售资产减值准备60万元

D.2×21年6月30日,确认固定资产处置损益40万元

【参考答案】BC

【答案解析】选项A,划分为持有待售资产后不计提折旧,2×21年度划分为持有待售资产前计提的折旧=4800/10×6/12=240(万元);选项 B,2×21年6月30日,确认持有待售资产初始入账金额=4800-4800/10×6/12=4560(万元);选项C,2×21年12月31日,计提持有待售资产减值准备=4560-4500=60(万元);选项D,2×21年6月30日,应将固定资产账面价值转入持有待售资产,不确认固定资产处置损益。

【点评】本题考核“持有待售资产的会计核算”知识点。该题目所涉及知识点在下列正保会计网校(www.fawtography.com)2022年中级会计职称考试辅导《中级会计实务》C位夺魁班中均有体现:

李忠魁老师【C位夺魁班】专题精讲:第十七章 持有待售、第十五章 外币折算、第二十三章 政府会计、第二十四章 民间非营利(2022.7.18);C位夺魁模拟试题(二)计算分析题第2题。

截图:

【多项选择题】相似度90%

2×21年1月1日,甲公司以摊余成本计量的“应收账款——乙公司”账户余额为1000万元,已计提坏账准备200万元。2×21年4月1日,甲公司与乙公司签订债务重组合同,合同约定,乙公司以两项资产清偿债务,包括一项公允价值为100万元的其他债权投资和一项公允价值为600万元的固定资产。当日,该应收账款的公允价值为750万元,双方于当日办理完成相关资产的转让手续。关于甲公司会计处理的表述中,正确的有( )。

A.确认投资收益减少50万元

B.确认其他债权投资增加100万元

C.确认其他收益减少100万元

D.确认固定资产增加600万元

【参考答案】AB

【答案解析】甲公司确认其他债权投资100万元,确认固定资产成本=750-100=650(万元),确认投资收益=(1000-200)-100-650=50(万元)。因此选项AB正确。

本题分录如下:

借:其他债权投资100

  固定资产    650

  坏账准备    200

  投资收益     50

贷:应收账款 1000

【点评】本题考核“债权人受让多项资产的会计处理”知识点。该题目所涉及知识点在下列正保会计网校(www.fawtography.com)2022年中级会计职称考试辅导《中级会计实务》C位夺魁班中均有体现:

李忠魁老师【C位夺魁班】:《中级会计实务》密卷解析(二)(2022.8.27)。

截图:

【判断题】相似度90%

在非同一控制下的控股合并中,购买方应将合并成本大于合并中取得的被购买方可辨认净资产公允价值份额的差额,在购买方合并财务报表中确认为商誉。( )

【参考答案】√

【答案解析】在非同一控制下的控股合并中,购买方应将合并成本大于合并中取得的被购买方可辨认净资产公允价值份额的差额,在购买方合并财务报表中确认为商誉。

【点评】本题考核“非同一控制下的控股合并中商誉的确认”知识点。该题目所涉及知识点在下列正保会计网校(www.fawtography.com)2022年中级会计职称考试辅导《中级会计实务》C位夺魁班中均有体现:

李忠魁老师【C位夺魁班】专题精讲:第十八章 企业合并概述、同一控制下和非同一控制下企业合并的会计处理 (2022.07.07)。

截图:

【判断题】相似度90%

企业应当从市场参与者角度计量相关资产或负债的公允价值,而不应考虑企业自身持有资产、清偿或者以其他方式履行负债的意图和能力。( )

【参考答案】√

【答案解析】企业应当从市场参与者角度计量相关资产或负债的公允价值,而不应考虑企业自身持有资产、清偿或者以其他方式履行负债的意图和能力。

【点评】本题考核“公允价值计量的总体要求”知识点。该题目所涉及知识点在下列正保会计网校(www.fawtography.com)2022年中级会计职称考试辅导《中级会计实务》C位夺魁班中均有体现:

李忠魁老师【C位夺魁班】专题精讲:第二十章 差错更正、第二十一章 资产负债表日后事项、第二十二章 公允价值计量(2022.07.17)。

截图:

【判断题】相似度99%

企业对投资性房地产进行日常维护所发生的支出,应当在发生时计入投资性房地产成本。( )

【参考答案】×

【答案解析】企业对投资性房地产进行日常维护所发生的支出,不满足投资性房地产确认条件,应当在发生时计入当期损益。

【点评】本题考核“投资性房地产日常维护支出的处理”知识点。该题目所涉及知识点在下列正保会计网校(www.fawtography.com)2022年中级会计职称考试辅导《中级会计实务》C位夺魁班中均有体现:

C位夺魁模拟试题(二)单选题第4题。

截图:

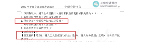
【判断题】相似度90%

企业持有的以公允价值计量且其变动计入当期损益的外币债券投资,资产负债表日折算后的记账本位币金额与原记账本位币金额之间的差额应计入当期损益。( )

【参考答案】√

【答案解析】外币交易性金融资产,资产负债表日产生的汇兑差额与公允价值变动一并核算,计入公允价值变动损益。

【点评】本题考核“交易性金融资产汇兑差额计入当期损益”知识点。该题目所涉及知识点在下列正保会计网校(www.fawtography.com)2022年中级会计职称考试辅导《中级会计实务》C位夺魁班中均有体现:

李忠魁老师【C位夺魁班】专题精讲:第十七章 持有待售、第十五章 外币折算、第二十三章 政府会计、第二十四章 民间非营利(2022.7.18)。

截图:

【判断题】相似度90%

投资方取得对联营企业的投资后,如果初始投资成本小于投资时应享有联营企业可辨认净资产公允价值份额,应按其差额调整长期股权投资的账面价值,同时确认营业外收入。( )

【参考答案】√

【答案解析】投资方取得对联营企业投资,如果初始投资成本大于投资时应享有联营企业可辨认净资产公允价值的份额,差额为正商誉,不调整长期股权投资账面价值。如果初始投资成本小于投资时应享有联营企业可辨认净资产公允价值的份额,差额为负商誉,要调增长期股权投资账面价值,同时计入营业外收入。

【点评】本题考核“长投权益法下初始投资成本小于享有份额时的处理”知识点。该题目所涉及知识点在下列正保会计网校(www.fawtography.com)2022年中级会计职称考试辅导《中级会计实务》C位夺魁班中均有体现:

李忠魁老师【C位夺魁班】专题精讲:第四章 企业合并及合并以外的其他方式取得的长期股权投资(2022.6.21)。

截图:

【判断题】相似度100%

企业报废无形资产时,应将其账面价值转入资产处置损益。( )

【参考答案】×

【答案解析】企业报废无形资产时,应将其账面价值转入当期损益(营业外支出)。

【点评】本题考核“无形资产报废的会计处理”知识点。该题目所涉及知识点在下列正保会计网校(www.fawtography.com)2022年中级会计职称考试辅导《中级会计实务》C位夺魁班中均有体现:

李忠魁老师【C位夺魁班】专题精讲:第三章 无形资产的后续计量、处置和第五章 投资性房地产的初始计量、后续计量(2022.04.08)。

截图:

【判断题】相似度90%

企业在资产负债表日至财务报告批准报出日之间发生巨额经营亏损时,应对资产负债表日的财务报表相关项目进行调整。( )

【参考答案】×

【答案解析】企业在资产负债表日后发行股票、债券以及向银行或非银行金融机构举借巨额债务都是比较重大的事项,虽然这一事项与企业资产负债表日的存在状况无关,但这一事项的披露能使财务报告使用者了解与此有关的情况及可能带来的影响,因此应当在财务报表附注中进行披露,属于非调整事项,无需对财务报表相关项目进行调整。

【点评】本题考核“日后非调整事项的会计处理表述判断”知识点。该题目所涉及知识点在下列正保会计网校(www.fawtography.com)2022年中级会计职称考试辅导《中级会计实务》C位夺魁班中均有体现:

李忠魁老师【C位夺魁班】专题精讲:第二十章 差错更正、第二十一章 资产负债表日后事项、第二十二章 公允价值计量(2022.07.17)。

截图:

【计算分析题】相似度95%

2×21年,甲公司发生的与租赁相关的交易和事项如下:

资料一:2×21年1月1日,承租方甲公司与出租方乙公司签订一栋写字楼租赁合同,双方约定该写字楼的年租金为1000万元,于每年年末支付,不可以撤销租赁期限为6年,不存在续租选择权。租赁手续于当日完成,租赁期开始日为2×21年1月1日,甲公司无法确定租赁内含利率,其增量借款利率为5%。

资料二:甲公司于租赁期开始日将该写字楼作为行政管理大楼投入使用,当月开始采用直线法对使用权资产计提折旧,折旧年限与租赁期相同。

资料三:2×21年12月31日,甲公司以银行存款支付租金1000万元。已知(P/A,5%,6)=5.0757,本题不考虑相关税费及其他因素。

要求:(“租赁负债”科目应写出必要的明细科目)

(1)分别计算甲公司2×21年1月1日租赁负债和使用权资产的初始入账金额,并编制相关会计分录。

(2)计算甲公司2×21年应计提的使用权资产折旧金额,并编制相关会计分录。

(3)计算甲公司2×21年度应确认的租赁负债利息费用,并编制相关会计分录。

(4)编制甲公司2×21年12月31日支付租金的分录。

【参考答案】(1)租赁付款额=1000×6=6000(万元)

租赁负债的入账价值=1000×(P/A,5%,6)=1000×5.0757=5075.7(万元)

使用权资产的入账价值=1000×(P/A,5%,6)=1000×5.0757=5075.7(万元)

2×21年1月1日:

借:使用权资产  5075.7

   租赁负债——未确认融资费用   924.3

   贷:租赁负债——租赁付款额  6000

(2)2×21年末使用权资产计提的折旧=5075.7/6=845.95(万元)

借:管理费用   845.95

   贷:使用权资产累计折旧   845.95

(3)2×21年末应确认的租赁负债利息费用=(6000-924.3)×5%=253.79(万元)

借:财务费用   253.79

   贷:租赁负债——未确认融资费用  253.79

(4)2×21年12月31日支付租金:

借:租赁负债——租赁付款额   1000

贷:银行存款  1000

【点评】本题考核“租赁-承租人相关会计处理”知识点。该题目所涉及知识点在下列正保会计网校(www.fawtography.com)2022年中级会计职称考试辅导《中级会计实务》C位夺魁班中均有体现:

李忠魁老师【C位夺魁班】专题精讲:第十六章 租赁负债的后续计量、出租人会计处理(2022.06.07);C位夺魁模拟试题(三)计算分析题第1题。

截图:

【计算分析题】相似度90%

2×21年,甲公司发生的与股权投资相关的交易或事项如下:

(1)2×21年2月1日,甲公司以银行存款2000万元从二级市场购入乙公司2%有表决权股份,将其指定为以公允价值计量且其变动计入其他综合收益的非交易性权益工具投资。

(2)2×21年4月10日,乙公司宣告发放现金股利5000万元。2×21年4月20日,甲公司收到乙公司发放的100万元现金股利。

(3)2×21年6月30日,甲公司持有的乙公司2%有表决权股份的公允价值为1850万元。

(4)2×21年8月10日,甲公司为实现与乙公司的战略协议,以银行存款5500万元购入乙公司5%有表决权股份,并办妥股份转让手续。当日,甲公司持有乙公司原2%有表决权股份的公允价值为2200万元,乙公司可辨认净资产的公允价值为110000万元。至此,甲公司持有乙公司7%有表决权股份,能够对乙公司施加重大影响,对该投资采用权益法核算。

本题不考虑相关税费及其他因素影响。

要求:(“其他权益工具投资”应写出必要的明细科目)

(1)编制甲公司2×21年2月1日取得乙公司2%有表决权股份的相关会计分录。

(2)编制甲公司2×21年4月10日确认应收股利和2×21年4月20日收到现金股利的相关会计分录。

(3)编制甲公司2×21年6月30日确认所持乙公司2%有表决权股份公允价值变动的相关会计分录。

(4)计算甲公司2×21年8月10日对乙公司长期股权投资的初始投资成本,并编制相关会计分录。

【参考答案】

(1)2×21年2月1日:

借:其他权益工具投资——成本 2000

贷:银行存款  2000

(2)2×21年4月10日:

借:应收股利  100

贷:投资收益  100

2×21年4月20日:

借:银行存款  100

   贷:应收股利   100

(3)2×21年6月30日:

借:其他综合收益  150

贷:其他权益工具投资——公允价值变动 150

(4)2×21年8月10日,长期股权投资的初始投资成本=2200+5500=7700(万元)。

长期股权投资的初始投资成本为7700万元,享有乙公司可辨认净资产公允价值份额=110000×7%=7700(万元),二者相等,因此不用调整长期股权投资的入账价值。

借:长期股权投资——投资成本 7700

   其他权益工具投资——公允价值变动    150

  贷:银行存款   5500

     其他权益工具投资——成本  2000

     利润分配——未分配利润  350

借:利润分配——未分配利润 150

贷:其他综合收益  150

【提示】按中级会计实务教材54页例4-16的处理方法,第(4)问的答案如下:

长期股权投资的初始投资成本为7700万元(2200+5500),享有乙公司可辨认净资产公允价值份额=110000×7%=7700(万元),二者相等,因此不用调整长期股权投资的入账价值。

借:其他权益工具投资——公允价值变动  350

贷:其他综合收益    350

借:长期股权投资——投资成本 7700

  贷:银行存款   5500

     其他权益工具投资——成本        2000

                     ——公允价值变动 200

借:其他综合收益 200

贷:利润分配——未分配利润  200

两种处理方法,最终对长期股权投资和留存收益的影响相同,考生按哪种方法处理,都是正确的。

【点评】本题考核“其他权益工具投资的核算、其他权益工具投资增资转为权益法下长期股权投资”知识点。该题目所涉及知识点在下列正保会计网校(www.fawtography.com)2022年中级会计职称考试辅导《中级会计实务》C位夺魁班中均有体现:

李忠魁老师【C位夺魁班】专题精讲:金融资产之间重分类的会计处理、第四章 同一控制下企业合并的初始计量(2022.6.17)、第四章 长期股权投资核算方法的转换(上)(2022.06.26)(1)。

截图:

【计算分析题】相似度90%

2×20年至2×21年,甲公司发生的与建造合同相关的交易或事项如下:

资料一:2×20年2月20日,甲公司为竞标乙公司的购物中心建造项目,以银行存款支付投标材料制作费2万元。2×20年3月1日,甲公司成功中标该项目,合同约定,该购物中心的建设周期为2×20年3月1日至2×21年12月31日,工程总价款为2995万元,预计合同总成本为2400万元,如果甲公司不能按时完成建造项目,须支付20万元罚款,该罚款从合同价款中扣除,甲公司估计按期完工的概率为90%,延期概率为10%,预期包含可变对价的交易价格,应不超过在相关不确定性消除时累计已确认的收入极可能不会发生重大转回的金额。

资料二:合同开始日,甲公司判断该项合同履约义务属于某一时段内履行的履约义务,甲公司按实际发生的成本占预计总成本的比例确定履约进度。

资料三:2×20年4月10日,甲公司收到乙公司预付的工程款2000万元并存入银行。

资料四:2×20年12月31日,工程累计实际发生成本1440万元,其中,耗用原材料800万元,应付工程人员薪酬640万元,甲公司预计还将发生工程成本960万元。

资料五:2×21年12月20日,购物中心建造完成,甲公司累计发生的工程总成本为2300万元。甲公司收到乙公司支付的剩余工程款995万元。

本题不考虑增值税等相关税费及其他因素。

要求:

(1)编制甲公司2×20年2月20日支付投标材料制作费的会计分录。

(2)判断甲公司2×20年3月1日确定的购物中心建造合同交易价格是否应扣除罚款,并说明理由。

(3)编制甲公司2×20年4月10日收到乙公司预付工程款的会计分录。

(4)编制甲公司2×20实际发生工程成本的会计分录。

(5)计算甲公司2×20年12月31日的工程履约进度和应确认的收入。

(6)计算甲公司2×21年12月20日应确认的收入和应结转的成本。

【参考答案】

(1)借:管理费用2

     贷:银行存款2

(2)购物中心建造合同交易价格不扣除罚款。

理由:“甲公司估计按期完工的概率为90%,延期概率为10%,”,可变对价预期不会发生重大转回,无需扣除罚款。

(3)4月10日收到乙公司预付工程款

借:银行存款2000

  贷:合同负债2000

(4)借:合同履约成本1440

      贷:原材料       800

        应付职工薪酬 640

(5)2×20年12月31日的工程履约进度=1440/(1440+960) =60%;

应确认的收入=2995×60%=1797(万元)。

(6)2×21年12月20日应确认的收入=2995×100%-1797=1198(万元)。

应结转的成本=2300-1440=860(万元)。

【点评】本题考核“收入的核算(可变对价+建造合同履约进度收入计算)”知识点。该题目所涉及知识点在下列正保会计网校(www.fawtography.com)2022年中级会计职称考试辅导《中级会计实务》C位夺魁班中均有体现:

李忠魁老师【C位夺魁班】专题精讲:第十章 某一时段和某一时点履行的履约义务、收入相关科目举例讲解(2022.5.16)。

截图:

【计算分析题】相似度90%

2×20年至2×21年,甲公司发生的与股权投资相关的交易或事项如下:

资料一:2×20年1月1日,甲公司以银行存款5950万元从非关联方取得乙公司20%有表决权的股份。另以银行存款支付手续费50万元,甲公司对该长期股权投资采用权益法核算,当日,乙公司可辨认净资产账面价值为32000万元,各项可辨认资产、负债的公允价值与其账面价值均相同。本次投资前,甲公司不持有乙公司股份,且与乙公司不存在关联方关系,甲公司和乙公司的会计政策和会计期间均相同。

资料二:2×20年11月5日,乙公司将其成本为300万元的A商品以450万元的价格销售给甲公司,款项已收存银行。甲公司将购入的A商品作为存货核算。至2×20年12月31日,甲公司购入的该批商品尚未对外销售。

资料三:2×20年度乙公司实现净利润3000万元。

资料四:2×21年5月10日,乙公司宣告分派2×20年度现金股利500万元。2×21年5月15日,甲公司收到乙公司派发的现金股利100万元。

资料五:2×21年6月5日,甲公司将A商品以520万元的价格全部出售给外部独立第三方。2×21年度乙公司实现净利润1800万元。

本题不考虑增值税等相关税费及其他因素。

要求:

(1)计算甲公司2×20年1月1日取得对乙公司长期股权投资的初始投资成本,判断甲公司是否需要对该长期股权投资的初始投资成本进行调整,并编制相关会计分录。

(2)计算甲公司2×20年度对乙公司股权投资应确认的投资收益,并编制相关会计分录。

(3)分别编制甲公司2×21年5月10日确认应收现金股利和2×21年5月15日收到现金股利的相关会计分录。

(4)计算甲公司2×21年度对乙公司股权投资应确认的投资收益,并编制相关会计分录。

【参考答案】

(1)长期股权投资的初始投资成本=5950+50=6000(万元)

享有乙公司可辨认净资产公允价值份额=32000×20%=6400(万元)

长期股权投资的初始投资成本6000万元小于投资时应享有乙公司可辨认净资产公允价值份额6400万元,应按其差额400万元(6400-6000)调整长期股权投资的入账价值。

借:长期股权投资——投资成本6400

  贷:银行存款6000

    营业外收入400

(2)乙公司调整后的净利润=3000-(450-300)=2850(万元)

甲公司2×20年度对乙公司股权投资应确认的投资收益=2850×20%=570(万元)

借:长期股权投资——损益调整570

  贷:投资收益570

(3)2×21年5月10日:

借:应收股利100

  贷:长期股权投资——损益调整100

2×21年5月15日:

借:银行存款100

  贷:应收股利100

(4)2×21年度乙公司调整后的净利润=1800+(450-300)=1950(万元)

甲公司2×21年度对乙公司股权投资应确认的投资收益=1950×20%=390(万元)

借:长期股权投资——损益调整390

  贷:投资收益390

【点评】本题考核“长期股权投资权益法的核算”知识点。该题目所涉及知识点在下列正保会计网校(www.fawtography.com)2022年中级会计职称考试辅导《中级会计实务》C位夺魁班中均有体现:

李忠魁老师【C位夺魁班】:《中级会计实务》密卷解析(二)(2022.8.27)。

截图:

【综合题】相似度90%

甲公司系增值税一般纳税人,适用的企业所得税税率25%,按净利润的10%计提法定盈余公积。甲公司2021年度企业所得税汇算清缴于2022年2月20日完成。2021年度财务报告批准报出日为2022年3月15日。甲公司未来可产生足额的应纳税所得额用于抵减可抵扣暂时性差异。2021年至2022年甲公司发生的交易和事项如下:

资料一:2021年11月1日,甲公司以银行存款450万元购入一批商品并已验收入库,采用实际成本法核算。2022年2月1日,该批商品因发生火灾全部毁损。

资料二:2021年12月1日,甲公司收到法院通知,由于未能按期履行销售合同被乙公司起诉,2021年12月31日,案件尚未判决,甲公司预计败诉的可能性为75%,预计的赔偿金额区间为70万元至100万元,且该区间内每个金额发生的可能性大致相同。

资料三:2022年2月10日,法院对乙公司起诉甲公司案件作出判决,甲公司须赔偿乙公司损失90万元,甲乙公司均服从判决,不再上诉。当日,甲公司以银行存款向乙公司支付赔款。

资料四:2022年3月1日,甲公司股东大会审议通过甲公司2021年度股利分配方案,决定以2021年末股本总额为基数,每10股派送0.5元现金股利,共计分配现金股利2500万元。

本题不考虑除所得税以外的其他税费及其他因素。

要求:

(1)判断2022年2月1日甲公司商品毁损是否属于资产负债表日后调整事项。如为调整事项,编写相应的调整分录;如为非调整事项,请说明理由。

(2)计算甲公司2021年12月31日应确认的预计负债金额,并分别编制甲公司确认预计负债及相关递延所得税的分录。

(3)判断2022年2月10日法院对于乙公司起诉甲公司的判决是否属于资产负债表日后调整事项,如为调整事项,编写相应的调整分录;如为非调整事项,请说明理由。

(4)判断2022年3月1日甲公司股东大会审议通过2021年度股利分配方案是否属于资产负债表日后调整事项;如为调整事项,编写相应的调整分录;如为非调整事项,请说明理由。

【参考答案】

(1)不属于资产负债表日后调整事项,属于非调整事项。

理由:火灾是在2022年发生,与2021年资产负债表日存在状况无关,因此不属于资产负债表日后调整事项,而是属于非调整事项。

(2)2021年12月31日应确认的预计负债=(70+100)/2=85(万元)

借:营业外支出  85

贷:预计负债    85

借:递延所得税资产  (85×25%)21.25

贷:所得税费用    21.25

(3)属于资产负债表日后调整事项。

借:预计负债 85

以前年度损益调整   5

贷:其他应付款     90

借:其他应付款   90

贷:银行存款    90

注:该笔分录不是调整分录。

借:以前年度损益调整   21.25

贷:递延所得税资产    21.25

借:应交税费——应交所得税   22.5

贷:以前年度损益调整       22.5

借:利润分配——未分配利润   3.75

贷:以前年度损益调整 3.75

借:盈余公积 0.38

贷:利润分配——未分配利润 0.38

(4)不属于资产负债表日后调整事项,属于非调整事项。

理由:资产负债表日后,企业制定股利分配方案,拟分配或经审议批准宣告发放现金股利的行为,不会导致企业在资产负债表日形成现时义务,因此虽然发生该事项可导致企业负有支付现金股利的义务,但该支付义务在资产负债表日尚不存在,所以不应该调整资产负债表日的财务报表,因此,该事项为非调整事项。

【点评】本题考核“所得税及日后调整事项的核算”知识点。该题目所涉及知识点在下列正保会计网校(www.fawtography.com)2022年中级会计职称考试辅导《中级会计实务》C位夺魁班中均有体现:

李忠魁老师【C位夺魁班】专题精讲:第二十章 差错更正、第二十一章 资产负债表日后事项、第二十二章 公允价值计量(2022.07.17);

C位夺魁模拟试题(三)综合题第1题。

截图:

以上就是在2022年中级会计职称考试中C位夺魁班曾经讲过的《中级会计实务》的部分试题啦,是不是十分后悔没有跟着老师好好学呀!准备参加2023年中级会计职称考试的同学也不要太羡慕哟!2023年中级会计职称C位夺魁班已经开始招生啦!点击查看详情>

学员讨论(0

查看被折叠的评论

被折叠评论包含相似、疑似不友好或无意义内容
回到顶部
折叠
网站地图

Copyright © 2000 - www.fawtography.com All Rights Reserved. 北京正保会计科技有限公司 版权所有

京B2-20200959 京ICP备20012371号-7 出版物经营许可证 京公网安备 11010802044457号

恭喜你!获得专属大额券!

套餐D大额券

去使用