25周年

财税实务 高薪就业 学历教育
APP下载
APP下载新用户扫码下载
立享专属优惠

安卓版本:8.8.80 苹果版本:8.8.80

开发者:北京正保会计科技有限公司

应用涉及权限:查看权限>

APP隐私政策:查看政策>

HD版本上线:点击下载>

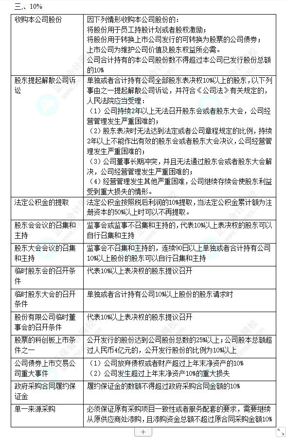
2022中级会计职称中级经济法数字相关考点(二)

来源: 正保会计网校 编辑:果果崽鸭 2022/07/14 14:34:04  字体:

招生方案

书课题助力备考

选课中心

资料专区

硬核干货等你学

资料专区

财会题库

海量好题等你练

财会题库

会计人证件照

照片一键处理

会计人证件照

考试提醒

考试节点全知晓

考试提醒

中级会计职称经济法比较简单就放到8月份开始准备?像经济法这种需要背诵的科目,是很多“拖延症”考生的“噩梦”,千万不要等到考前开始准备!经济法条背起来!

2022中级会计职称中级经济法数字相关考点(二)

更多推荐:

2022中级会计职称经济法必背法条&数字相关考点汇总

2022中级会计职称《经济法》高频考点汇总

天才在于积累,聪明在于勤奋。在《经济法》考试的备考期,无论哪一天都不可以懈怠,一步一步的走下去,才能在这条的尽头,回头遥望一路走来的风景,不留遗憾,满眼惊喜。加油,各位备战中级会计职称考试的勇士!

学员讨论(0
回到顶部
折叠
网站地图

Copyright © 2000 - www.fawtography.com All Rights Reserved. 北京正保会计科技有限公司 版权所有

京B2-20200959 京ICP备20012371号-7 出版物经营许可证 京公网安备 11010802044457号

恭喜你!获得专属大额券!

套餐D大额券

去使用