扫码下载APP
及时接收最新考试资讯及
备考信息
距离中级会计考试还有61天的时间,大家复习得怎么样呢?听很多考生抱怨讲财管内容比较抽象、公式多并且不容易理解、计算量大,现在备考时间也比较紧张。别担心,网校为大家整理了财管各章的考点,一起来看看吧!
2022中级《财务管理》高频考点:第四章 筹资管理(上)
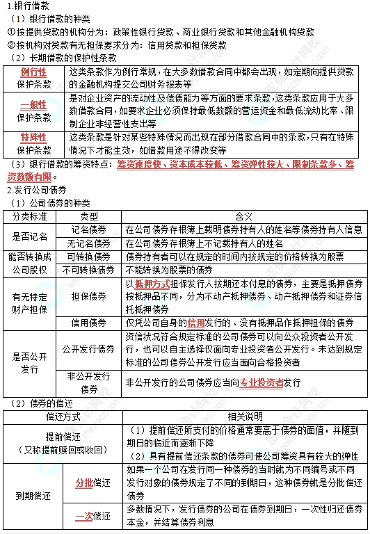
【高频考点1】债务筹资(★★★)


2022年的考生们,赶紧学起来吧!不论你在什么时候开始,重要的是开始之后就不要停止。学习这件事,不是缺乏时间,而是缺乏持之以恒。
更多推荐:
Copyright © 2000 - www.fawtography.com All Rights Reserved. 北京正保会计科技有限公司 版权所有
京B2-20200959 京ICP备20012371号-7 出版物经营许可证
京公网安备 11010802044457号
套餐D大额券
¥
去使用