扫码下载APP
及时接收最新考试资讯及
备考信息
中级会计实务考查难度较大、内容较多,复习时间较长。虽然有一定难度,但是考试考查范围不会超纲,考生紧抓教材、按照考试大纲复习即可顺利拿下它。
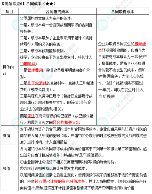
2022中级《中级会计实务》高频考点:合同成本(★★)已经为你整理好了,马上查看!

更多推荐
《中级会计实务》高频考点:将交易价格分摊至各单项履约义务(★★★)
Copyright © 2000 - www.fawtography.com All Rights Reserved. 北京正保会计科技有限公司 版权所有
京B2-20200959 京ICP备20012371号-7 出版物经营许可证
京公网安备 11010802044457号
套餐D大额券
¥
去使用