25周年

财税实务 高薪就业 学历教育
APP下载
APP下载新用户扫码下载
立享专属优惠

安卓版本:8.8.80 苹果版本:8.8.80

开发者:北京正保会计科技有限公司

应用涉及权限:查看权限>

APP隐私政策:查看政策>

HD版本上线:点击下载>

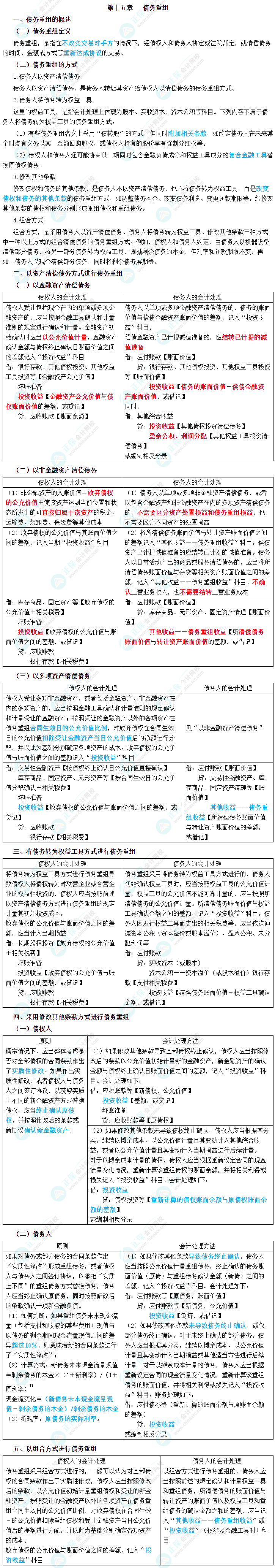
2023年中级会计职称《中级会计实务》三色笔记第十五章:债务重组

来源: 正保会计网校 编辑:小兔 2023/07/14 13:59:47  字体:

招生方案

书课题助力备考

选课中心

资料专区

硬核干货等你学

资料专区

财会题库

海量好题等你练

财会题库

会计人证件照

照片一键处理

会计人证件照

考试提醒

考试节点全知晓

考试提醒

2023年中级会计职称考试时间为9月9日-11日,距离考试越来越近,很多考生都慌了,感觉才拿到教材、报完名,怎么这么快就要考试了?

莫慌,正保会计网校三色笔记来助力!该三色笔记是网校教务老师依据2023年中级会计职称考试大纲、教材,结合近三年考试,呕心整理而成!助你快速把握考试重难点!建议打印出来,直接背!

2023年中级会计职称《中级会计实务》三色笔记

2023年中级会计职称《中级会计实务》三色笔记第十五章:债务重组

点击图片下载本章节内容☝☝☝

相关推荐:

2023年中级会计职称三色笔记 助你快速把握重难点!

【New】2023中级会计职称思维导图下载版!立即Get>

学员讨论(0
回到顶部
折叠
网站地图

Copyright © 2000 - www.fawtography.com All Rights Reserved. 北京正保会计科技有限公司 版权所有

京B2-20200959 京ICP备20012371号-7 出版物经营许可证 京公网安备 11010802044457号

恭喜你!获得专属大额券!

套餐D大额券

去使用