扫码下载APP
及时接收最新考试资讯及
备考信息
| 中级会计实务 | 经济法 | 财务管理 |
距离2022年中级会计考试还有两个多月,大多数同学已经进入到备考的强化阶段了,在此阶段大家的主要学习任务是在打好基础的情况下通过多刷题来查找自己的学习漏洞。以下为网校为大家准备的强化阶段学习方法以及学习计划,快来查收!
一、制定科学具体的学习计划
何谓高效,核心就在于此。详尽科学的学习计划才是复习的王道。按照自己的节奏来进行学习,双耳不闻天下事,一心只读圣贤书。最好是制定一份适合自己的学习计划,不说分秒必争也最好细化到小时,在学习时间段,要排除杂念,放下手机,专心学习。首先根据个人的学习时间制定一个学习计划,然后再将各章节的学习内容制定到具体的时段内。每次学习之前可以把计划表拿出来,完成一条就勾画一条,这样在我们伸完懒腰看看这一天的学习成果,也会倍感充实,也能够舒舒服服的躺在床上好好休息一下疲惫的大脑,为第二天的奋斗增加动力。
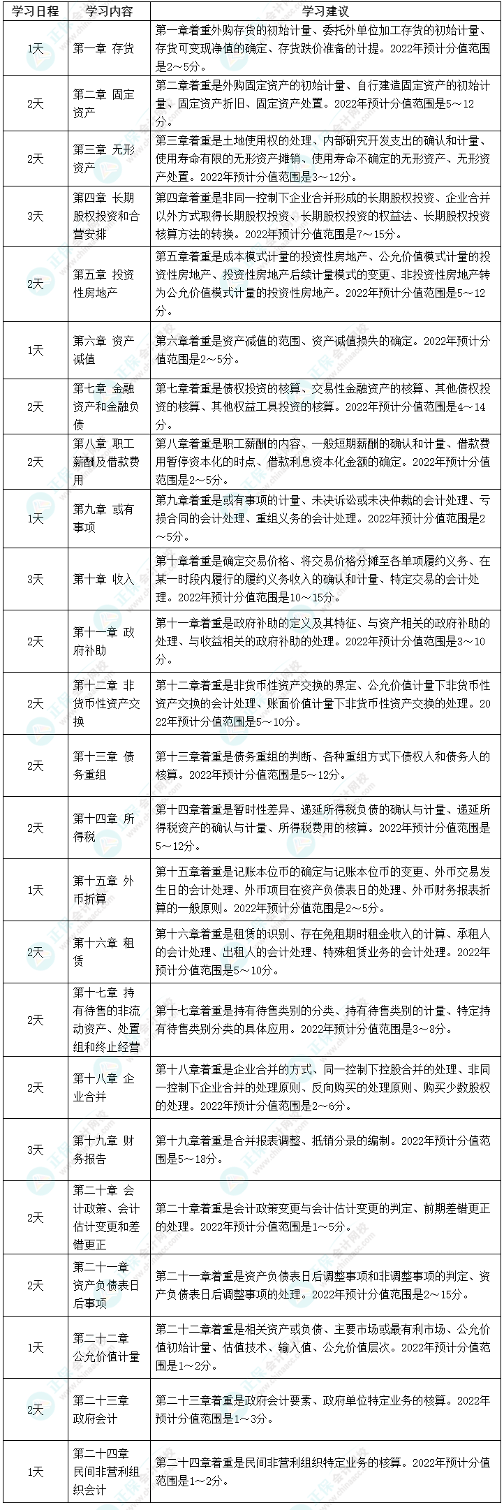
二、强化阶段学习时间安排
学习计划安排因人而异,大家最好结合自己的学习时间与效率情况制定适合自己的学习规划,能够学习、工作、生活相结合起来,做到劳逸结合才是最好。小编在此总结一份学习安排的计划表,希望可以给大家提供一个参考,也可以让大家不用在学习路上过于迷茫。

通过学习计划表进行系统的学习不仅可以有规律的进行学习,不至于漫无目的、缺少效率的学习,还能够劳逸结合,使自己不用学习的过于疲劳。总的来说,强化复习阶段是提分的关键期,此时不搏何时搏,把握住现在也就是把握了未来,各位小伙伴们,加油!
正保会计网校推出的中级会计职称考前刷题集训班采用直播授课形式,网校老师全程直播带刷题,考前密卷实战演练,带你刷题集训冲刺备考!还在犹豫要不要报班的同学们不要犹豫啦!2022中级会计职称考前刷题集训班限时6.5折起,购课还送无纸化模拟系统,立即购买>>
Copyright © 2000 - www.fawtography.com All Rights Reserved. 北京正保会计科技有限公司 版权所有
京B2-20200959 京ICP备20012371号-7 出版物经营许可证
京公网安备 11010802044457号
套餐D大额券
¥
去使用