扫码下载APP
及时接收最新考试资讯及
备考信息
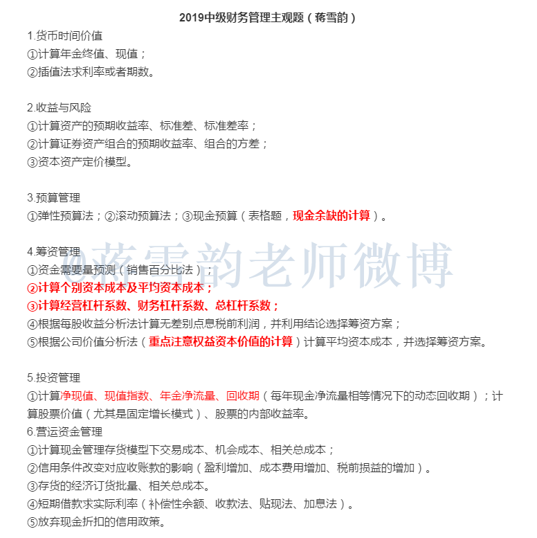
2019年中级会计考试就在本周六开考了,紧张。慌张、不知所措是不可避免的,但是每一位即将参加中级会计考试的考生状态都是一样的,在最后阶段,大家更要稳住,把重点知识再学习一遍,考场稳定发挥,相信各位,都是最棒的。下面是蒋雪韵老师汇总的中级会计财务管理主观题考点,希望对各位有所帮助。



正保会计网校始终陪伴在每位莘莘学子身旁,在此预祝所有参加中级会计考试的考生成绩优越,金榜题名。
相关推荐:
Copyright © 2000 - www.fawtography.com All Rights Reserved. 北京正保会计科技有限公司 版权所有
京B2-20200959 京ICP备20012371号-7 出版物经营许可证
京公网安备 11010802044457号
套餐D大额券
¥
去使用