25周年

财税实务 高薪就业 学历教育
APP下载
APP下载新用户扫码下载
立享专属优惠

安卓版本:8.8.80 苹果版本:8.8.80

开发者:北京正保会计科技有限公司

应用涉及权限:查看权限>

APP隐私政策:查看政策>

HD版本上线:点击下载>

2019年中级职称《经济法》知识点:保全措施

来源: 正保会计网校 编辑:木草人 2019/01/04 11:28:01  字体:

招生方案

书课题助力备考

选课中心

资料专区

硬核干货等你学

资料专区

财会题库

海量好题等你练

财会题库

会计人证件照

照片一键处理

会计人证件照

考试提醒

考试节点全知晓

考试提醒
  经济法  

中级会计职称的基础知识现在开始学已经不早啦!中级报名入口即将开通,学员们的基础知识点一定要掌握牢固,才不会在起跑线落后于别人,才不会在做题时一筹莫展、望洋兴叹。不要觉得学习中级来日方长,只要您报了名马上就是考试,您的基本功扎实了吗?正保会计网校特意为学员们准备了中级会计职称知识点,祝学员们备考顺利!

2019年中级会计职称官方教材还没有发布,为帮助大家尽早备考,正保会计网校根据2018年中级会计职称知识点情况进行整理为大家提供参考,在官方教材发布后,有变化的部分正保会计网校会提醒大家重点记忆,大家可以放心备考。

现在中级会计职称《经济法》的知识点合同的效力和履行的内容已经准备好啦,大家快来学习吧!

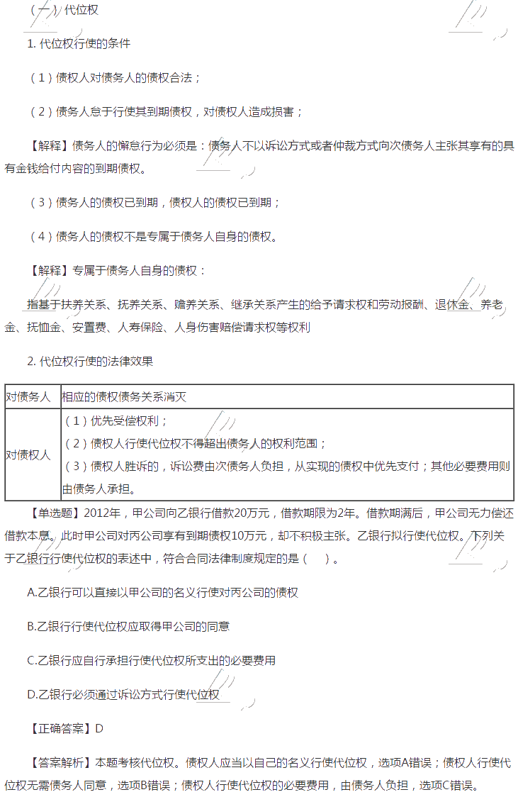
知识点五 保全措施

每一天既是新的开始,又是对上一天学习成果的检验,要努力呀!

自己看知识点会不会感到吃力呢?那就赶紧来跟随正保会计网校老师一起学习吧!正保会计网校2019年中级会计职称新课已经开通啦!网校结合多年成功辅导经验,从学员实际需求出发,结合中级会计师考试命题规律、重点、难点,融入先进的教学理念,全新推出2019中级会计师 高效取证班 ▎超值精讲班 ▎精英孵化班 ▎VIP签约特训计划 ▎高端面授课程 多个个性化辅导班次,各辅导班次为考生精心设计,满足不同类型考生需求,考试通过更有保障。既然选择了远方,便只顾风雨兼程,中级会计备考的路上,网校陪学员们一起,绝不回头!

相关推荐:

2019年中级会计职称《经济法》知识点大汇总

2019年中级会计职称易错题专家点评大汇总

学员讨论(0
回到顶部
折叠
网站地图

Copyright © 2000 - www.fawtography.com All Rights Reserved. 北京正保会计科技有限公司 版权所有

京B2-20200959 京ICP备20012371号-7 出版物经营许可证 京公网安备 11010802044457号

恭喜你!获得专属大额券!

套餐D大额券

去使用