25周年

财税实务 高薪就业 学历教育
APP下载
APP下载新用户扫码下载
立享专属优惠

安卓版本:8.8.80 苹果版本:8.8.80

开发者:北京正保会计科技有限公司

应用涉及权限:查看权限>

APP隐私政策:查看政策>

HD版本上线:点击下载>

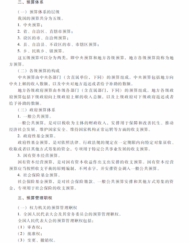
2018年中级会计职称考试《经济法》考试大纲(第八章)

来源: 财政部会计司 编辑: 2018/04/11 17:01:25  字体:

招生方案

书课题助力备考

选课中心

资料专区

硬核干货等你学

资料专区

财会题库

海量好题等你练

财会题库

会计人证件照

照片一键处理

会计人证件照

考试提醒

考试节点全知晓

考试提醒

2018年中级会计职称《经济法》考试大纲公布了,各位考生可以参考考试大纲进行学习计划的制定了!参加2018年中级会计职称《经济法》科目考试的考生,可以根据中级会计职称考试大纲抓住考试重点进行备考啦!以下为2018年中级会计职称《经济法》考试大纲第八章,快来瞧一瞧吧!

2018年中级会计职称考试《经济法》考试大纲(第八章)

2018年中级会计职称考试《经济法》考试大纲(第八章)

2018年中级会计职称考试《经济法》考试大纲(第八章)

2018年中级会计职称考试《经济法》考试大纲(第八章)

2018年中级会计职称考试《经济法》考试大纲(第八章)

2018年中级会计职称考试《经济法》考试大纲(第八章)

2018年中级会计职称考试《经济法》考试大纲(第八章)

2018年中级会计职称考试《经济法》考试大纲(第八章)

2018年中级会计职称考试《经济法》考试大纲(第八章)

2018年中级会计职称考试《经济法》考试大纲(第八章)

2018年中级会计职称考试《经济法》考试大纲(第八章)

2018年中级会计职称考试《经济法》考试大纲(第八章)

2018年中级会计职称考试《经济法》考试大纲(第一章)

说明:因考试政策、内容不断变化与调整,正保会计网校提供的以上信息仅供参考,如有异议,请考生以权威部门公布的内容为准!

考试大纲汇总:《中级会计实务》  《经济法》  《财务管理》

学员讨论(0
回到顶部
折叠
网站地图

Copyright © 2000 - www.fawtography.com All Rights Reserved. 北京正保会计科技有限公司 版权所有

京B2-20200959 京ICP备20012371号-7 出版物经营许可证 京公网安备 11010802044457号

恭喜你!获得专属大额券!

套餐D大额券

去使用