扫码下载APP
及时接收最新考试资讯及
备考信息
想做一件事,就请马上开始!网校为大家整理了2024年中级会计职称经济法预习知识点,马上开始学习吧!

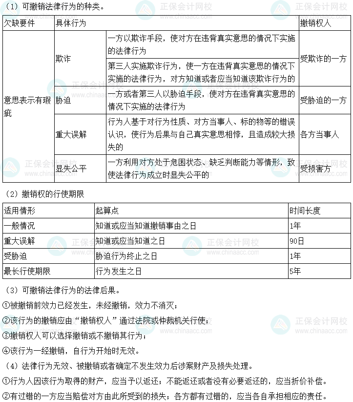
2024年中级会计经济法预习必看知识点:可撤销法律行为

1.(单选题)甲乙双方在2022年3月31日签订合同,2022年4月30日发现有重大误解,撤销权人向人民法院主张撤销的最后期限是( )。
A.2022年6月29日
B.2023年4月30日
C.2023年3月31日
D.2022年7月29日
【正确答案】D
【答案解析】重大误解的当事人自知道或者应当知道撤销事由之日起90日内没有行使撤销权的,撤销权消灭。
2.(单选题)下列法律行为中,属于可撤销法律行为的是( )。
A.吴某故意将赝品古董花瓶描述成真品,以高价卖给不知情的钱某
B.7周岁的赵某未经父母同意给喜欢的游戏充值600元
C.孙某从李某处购买自制枪支用于打猎
D.不能辨认自己行为的郑某花费5000元购买了一部手机
【正确答案】A
【答案解析】选项A,受欺诈的法律行为可撤销;选项BD,无民事行为能力人独立实施的法律行为无效;选项C,违反法律、行政法规的强制性规定的法律行为无效。
更多推荐:
Copyright © 2000 - www.fawtography.com All Rights Reserved. 北京正保会计科技有限公司 版权所有
京B2-20200959 京ICP备20012371号-7 出版物经营许可证
京公网安备 11010802044457号
套餐D大额券
¥
去使用