扫码下载APP
及时接收最新考试资讯及
备考信息
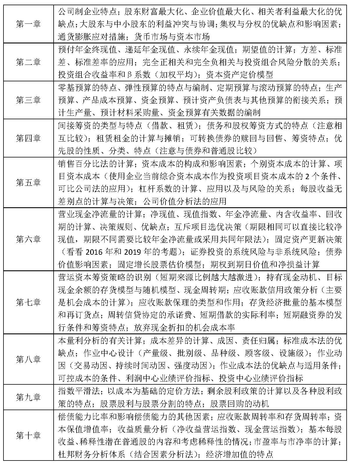
2023年中级会计职称9月9日就要考试了,考前大家要做的就是保持好的状态!李斌老师用一表梳理了中级会计财务管理高频考点,大家可以从头到尾回顾一遍!

【一表梳理2023中级会计财务管理高频考点】

正保会计网校特送上2023中级会计考试幸运头像/壁纸,爱师好运加持,预祝各位考生2023年中级会计考试旗开得胜!
赶紧换上属于你的好运头像/壁纸!好运加持,2023年中级会计职称考试加油!
【速来领取】2023中级会计考试幸运头像/壁纸 好运加持 考试一帆风顺!
更多推荐:
Copyright © 2000 - www.fawtography.com All Rights Reserved. 北京正保会计科技有限公司 版权所有
京B2-20200959 京ICP备20012371号-7 出版物经营许可证
京公网安备 11010802044457号
套餐D大额券
¥
去使用