扫码下载APP
及时接收最新考试资讯及
备考信息
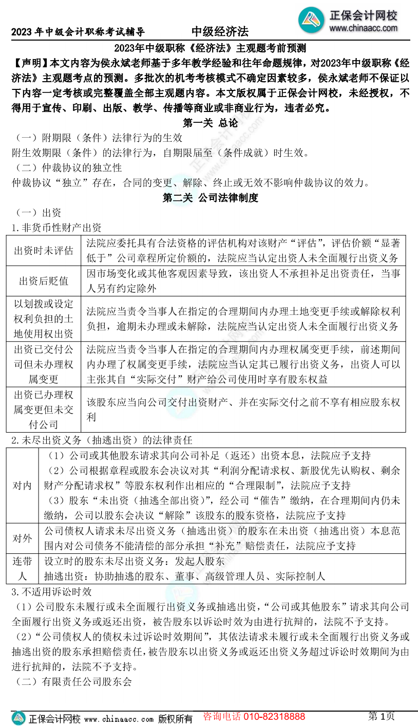
距离2023年中级会计考试越来越近了,前期忽视主观题的考生,考前这几天有必要对主观题进行针对性的复习。
侯永斌老师为各位备考2023年中级会计考试 《经济法》的考生带来了考前经济法主观题核心提示!

【下载版】
侯永斌:2023年中级职称《经济法》主观题考前预测

完整版请下载查看

更多推荐:
Copyright © 2000 - www.fawtography.com All Rights Reserved. 北京正保会计科技有限公司 版权所有
京B2-20200959 京ICP备20012371号-7 出版物经营许可证
京公网安备 11010802044457号
套餐D大额券
¥
去使用