25周年

财税实务 高薪就业 学历教育
APP下载
APP下载新用户扫码下载
立享专属优惠

安卓版本:8.8.80 苹果版本:8.8.80

开发者:北京正保会计科技有限公司

应用涉及权限:查看权限>

APP隐私政策:查看政策>

HD版本上线:点击下载>

张稳老师:2023中级会计经济法临门一脚冲刺资料(第四章)

来源: 正保会计网校 编辑:上好佳 2023/07/20 11:48:51  字体:

招生方案

书课题助力备考

选课中心

资料专区

硬核干货等你学

资料专区

财会题库

海量好题等你练

财会题库

会计人证件照

照片一键处理

会计人证件照

考试提醒

考试节点全知晓

考试提醒

2023中级会计职称考试9月9日开考,经济法考前这段时间应该学什么?张稳老师经济法临门一脚冲刺讲义来助力!这个讲义能带来什么“神秘力量”?学一下你不就知道了~

张稳老师:2023中级会计经济法临门一脚冲刺资料(第四章)

查看微博

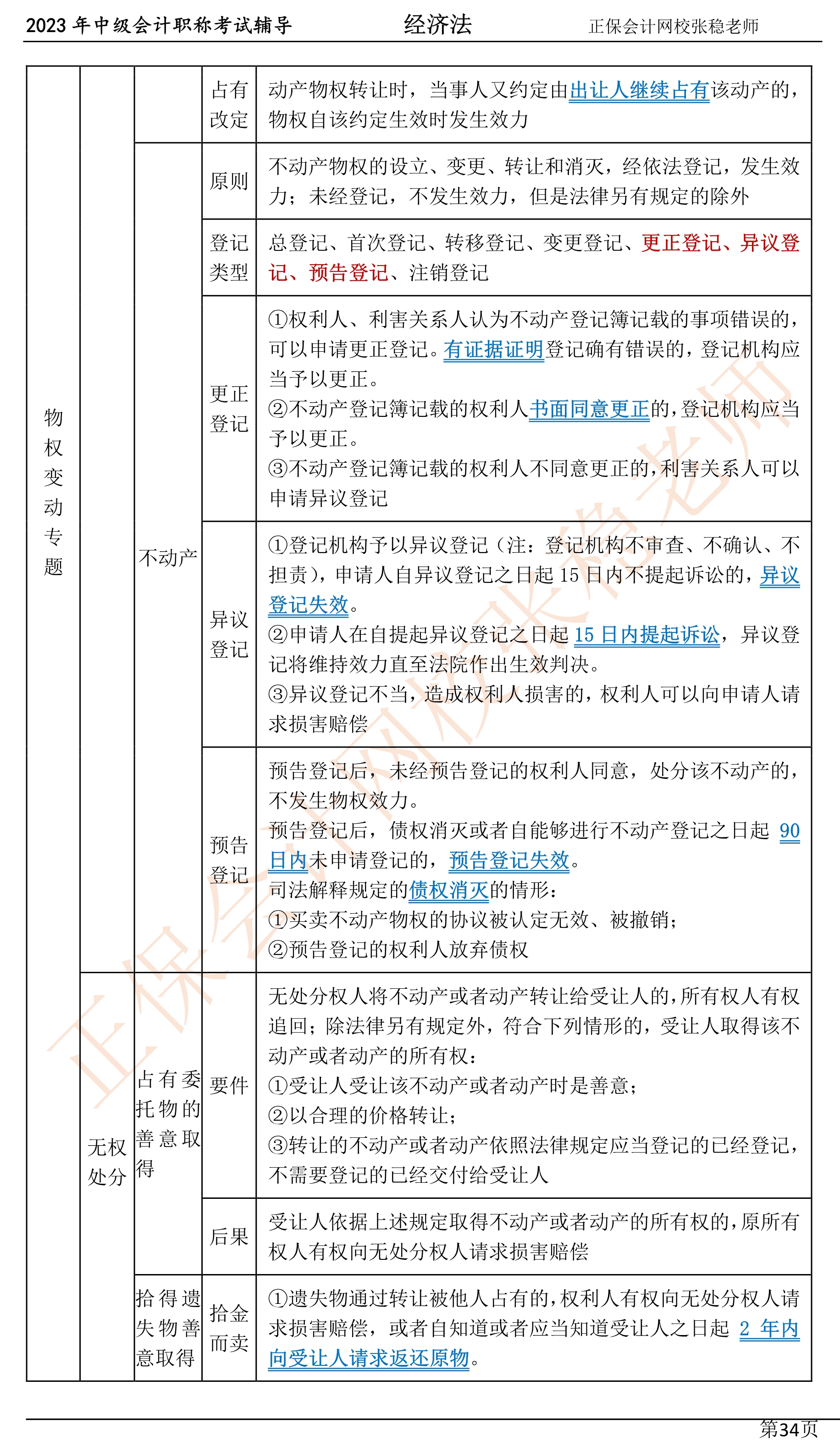
第四章 物权法律制度

这份讲义考前一定仔细学,赶快学习吧!

张稳老师:2023中级会计经济法临门一脚冲刺资料(第四章)

2张稳老师:2023中级会计经济法临门一脚冲刺资料(第四章)

张稳老师:2023中级会计经济法临门一脚冲刺资料(第四章)

张稳老师:2023中级会计经济法临门一脚冲刺资料(第四章)

张稳老师:2023中级会计经济法临门一脚冲刺资料(第四章)

张稳老师:2023中级会计经济法临门一脚冲刺资料(第四章)

张稳老师:2023中级会计经济法临门一脚冲刺资料(第四章)

张稳老师:2023中级会计经济法临门一脚冲刺资料(第四章)

张稳老师:2023中级会计经济法临门一脚冲刺资料(第四章)

张稳老师:2023中级会计经济法临门一脚冲刺资料(第四章)

张稳老师:2023中级会计经济法临门一脚冲刺资料(第四章)

张稳老师:2023中级会计经济法临门一脚冲刺资料(第四章)

张稳老师:2023中级会计经济法临门一脚冲刺资料(第四章)

张稳老师:2023中级会计经济法临门一脚冲刺资料(第四章)

张稳老师:2023中级会计经济法临门一脚冲刺资料(第四章)

经济法考试的特点是考试范围很广,细节内容较多,对于各法条需要注意总结归纳。各章大家都要进行详细掌握,重点在理解,那么通过考试的可能性是比较大的!

更多推荐:


【宝藏考点】2023中级会计报名后首要学习考点 汇总版

【试金石3】2023中级会计考前必过十大关-经济法

学员讨论(0
回到顶部
折叠
网站地图

Copyright © 2000 - www.fawtography.com All Rights Reserved. 北京正保会计科技有限公司 版权所有

京B2-20200959 京ICP备20012371号-7 出版物经营许可证 京公网安备 11010802044457号

恭喜你!获得专属大额券!

套餐D大额券

去使用