24周年

财税实务 高薪就业 学历教育
APP下载
APP下载新用户扫码下载
立享专属优惠

安卓版本:8.7.30 苹果版本:8.7.30

开发者:北京正保会计科技有限公司

应用涉及权限:查看权限>

APP隐私政策:查看政策>

HD版本上线:点击下载>

张稳老师:2023中级会计经济法临门一脚冲刺资料(第二章)

来源: 正保会计网校 编辑:上好佳 2023/07/18 12:12:57 字体:

2023中级会计职称考试9月9日开考,经济法考前这段时间应该学什么?张稳老师经济法临门一脚冲刺讲义来助力!这个讲义能带来什么“神秘力量”?学一下你不就知道了~

张稳老师:2023中级会计经济法临门一脚冲刺资料(第二章)

查看微博

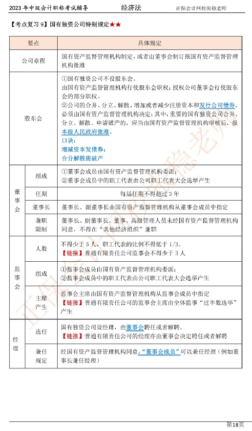
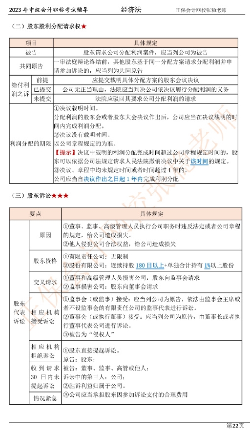
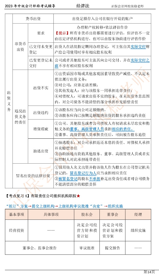
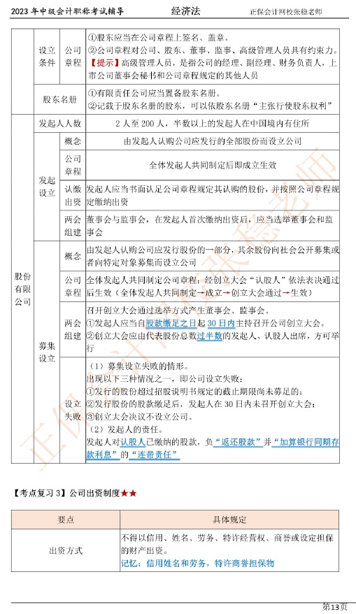
第二章 公司法律制度

这份讲义考前一定仔细学,赶快学习吧!

张稳老师:2023中级会计经济法临门一脚冲刺资料(第二章)

张稳老师:2023中级会计经济法临门一脚冲刺资料(第二章)

张稳老师:2023中级会计经济法临门一脚冲刺资料(第二章)

张稳老师:2023中级会计经济法临门一脚冲刺资料(第二章)

张稳老师:2023中级会计经济法临门一脚冲刺资料(第二章)

张稳老师:2023中级会计经济法临门一脚冲刺资料(第二章)

张稳老师:2023中级会计经济法临门一脚冲刺资料(第二章)

张稳老师:2023中级会计经济法临门一脚冲刺资料(第二章)

张稳老师:2023中级会计经济法临门一脚冲刺资料(第二章)

张稳老师:2023中级会计经济法临门一脚冲刺资料(第二章)

张稳老师:2023中级会计经济法临门一脚冲刺资料(第二章)

张稳老师:2023中级会计经济法临门一脚冲刺资料(第二章)

张稳老师:2023中级会计经济法临门一脚冲刺资料(第二章)

张稳老师:2023中级会计经济法临门一脚冲刺资料(第二章)

张稳老师:2023中级会计经济法临门一脚冲刺资料(第二章)

经济法考试的特点是考试范围很广,细节内容较多,对于各法条需要注意总结归纳。各章大家都要进行详细掌握,重点在理解,那么通过考试的可能性是比较大的!

更多推荐:

备考技巧分享:如何在中级会计考试中做到高效记忆?

备考心理调适:如何应对中级会计考试的压力?

回到顶部
折叠
网站地图

Copyright © 2000 - www.fawtography.com All Rights Reserved. 北京正保会计科技有限公司 版权所有

京B2-20200959 京ICP备20012371号-7 出版物经营许可证 京公网安备 11010802044457号