扫码下载APP
及时接收最新考试资讯及
备考信息
经济法是中级会计职称考试当中,比较容易的一门考试科目,但是这“容易”的经济法,也难倒了一群人!特别是认为自己记忆力不好的考生,要早做准备,提前备考!
教材每年会发生或多或少的变化,你知道哪些内容可以提前学吗?一起了解一下吧!

根据相关政策和教材变动规律,预计2023年《中级经济法》考试范围不会发生大的变动,其中“第四章 物权法律制度”是2022年考试大纲新增内容,与“第五章 合同法律制度”联系性较强,考虑到适用《中华人民共和国民法典》总则编若干问题的解释的出台,预计民法典相关的内容可能会进一步优化。
另外,证券法律制度处于核准制、注册制的过渡期,加之近年来对证券市场的监管更加的完善,预计有一定的调整,但是针对考试而言,证券法律制度的内容多,考查分值却不高,记忆压力比较大,所以建议在教材下发后再进行学习。
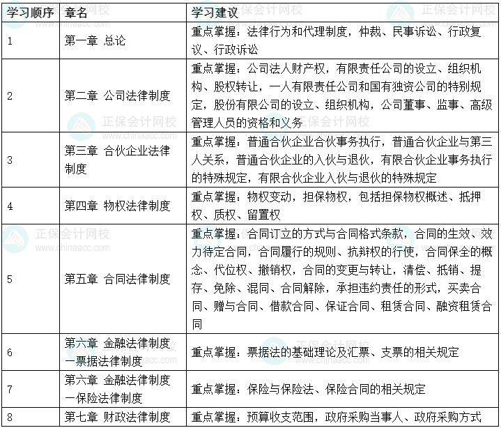
经济法如何学?
经济法想要得高分并不难,但是很多考生都容易出现不重视复习的问题,虽然不用一字不差的死记硬背,但是该记忆的内容还是不能偷懒,经济法中的法律条文要在理解的基础上进行记忆,先弄清楚规定的背景以及制定的原因,才能在答题的时候准确阐述。
想要提升自己吗?想在事业上更上一层吗?报考2023年中级会计职称考试吧,如果你想要获得更多支持和帮助,就赶紧加入网校>
Copyright © 2000 - www.fawtography.com All Rights Reserved. 北京正保会计科技有限公司 版权所有
京B2-20200959 京ICP备20012371号-7 出版物经营许可证
京公网安备 11010802044457号