扫码下载APP
及时接收最新考试资讯及
备考信息
中级会计经济法科目需要大量记忆知识点,无论是理解记忆还是生搬硬套,如果你知道了哪些章节是重点,是不是就能有侧重点的进行学习了呢?正保会计网校为大家准备了30天打卡计划,每天一个知识点,请有耐心的坚持,不可急躁。

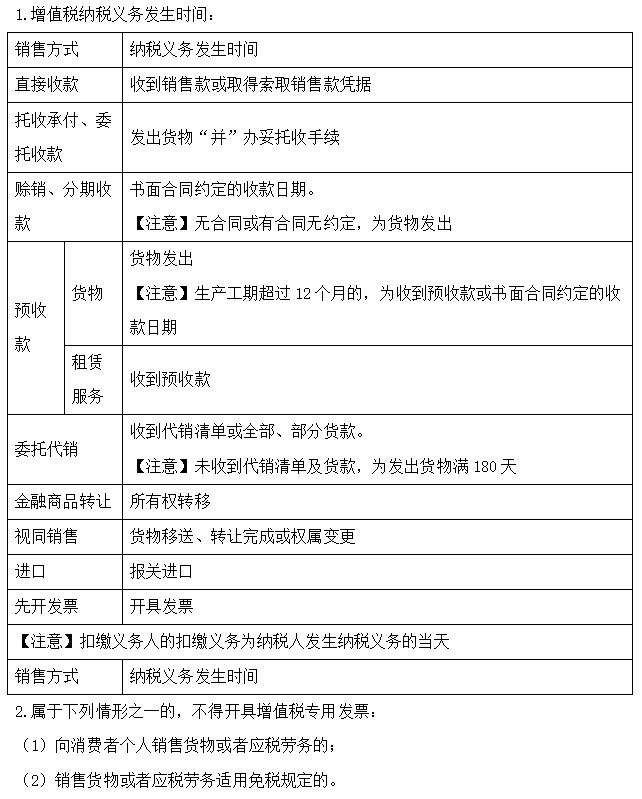
知识点:增值税的征收管理和发票管理

上期回顾:【30天预习计划】中级会计经济法知识点20:增值税应纳税额计算
下期预告:【30天预习计划】中级会计经济法知识点22:企业所得税的纳税人、所得来源地
以上考点学会了吗?我们来做几道题考考你的记忆、理解能力!知识点练习:【30天预习计划】中级经济法打卡第21天:增值税的征收管理和发票管理
中级会计职称《经济法》的知识点特别多,特别碎。强行记忆不可取,多听、多看、多念。听老师的碎碎念,反复看勾划出来的重点,多在嘴里念叨各个重点规定,并且适当背诵。
更多内容尽在打卡小程序——30天预习计划!每日精选知识点,配套3道练习题,让你预习阶段有所学、有所得!
微信扫码立刻打卡学习
移动端保存图片微信扫码

同考友一起,分享每一次进步~
备考2022年中级会计职称,你准备好了吗?无论你已经结束了这段旅途,还是正在路上,前方风景正好,网校与你一路同行!
2022年中级会计职称课程陆续更新中,现在加入立即开课>
更多推荐:
Copyright © 2000 - www.fawtography.com All Rights Reserved. 北京正保会计科技有限公司 版权所有
京B2-20200959 京ICP备20012371号-7 出版物经营许可证
京公网安备 11010802044457号
套餐D大额券
¥
去使用